HOME   LIST
‹–   –›

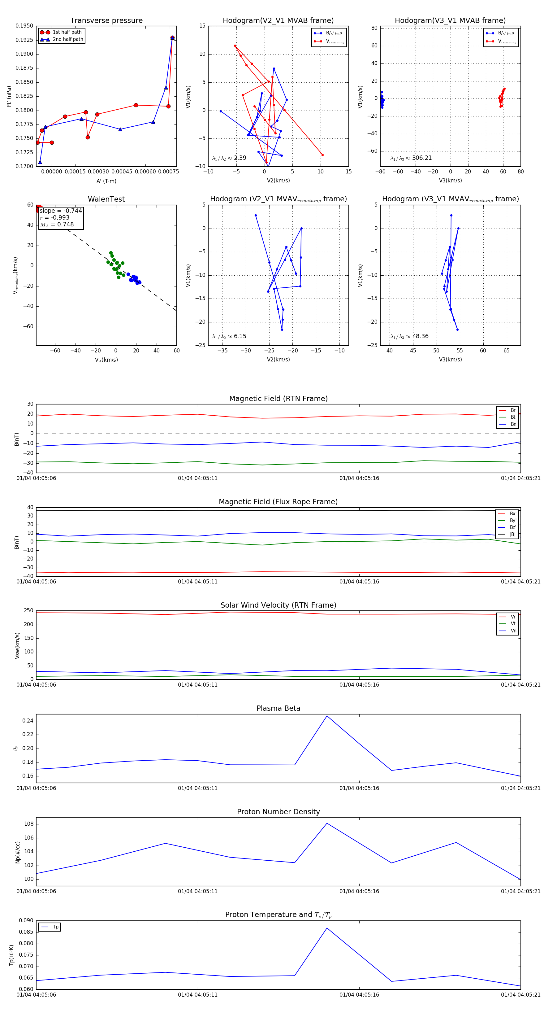
Flux Rope in 2024

Flux Rope Event 2024-01-04 04:05:06 ~ 2024-01-04 04:05:21 (16 seconds)


plot