HOME   LIST
‹–   –›

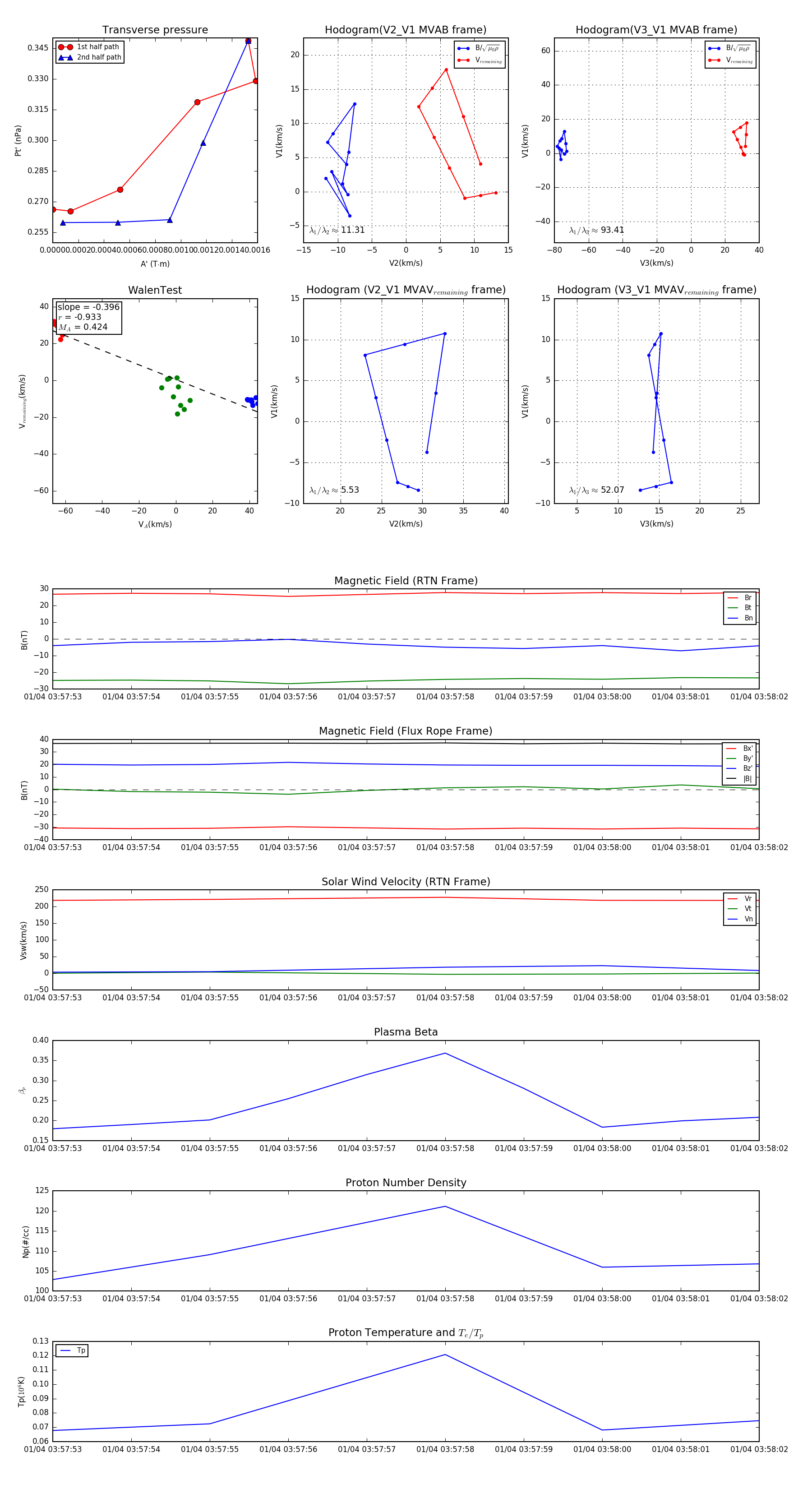
Flux Rope in 2024

Flux Rope Event 2024-01-04 03:57:53 ~ 2024-01-04 03:58:02 (10 seconds)


plot