HOME   LIST
‹–   –›

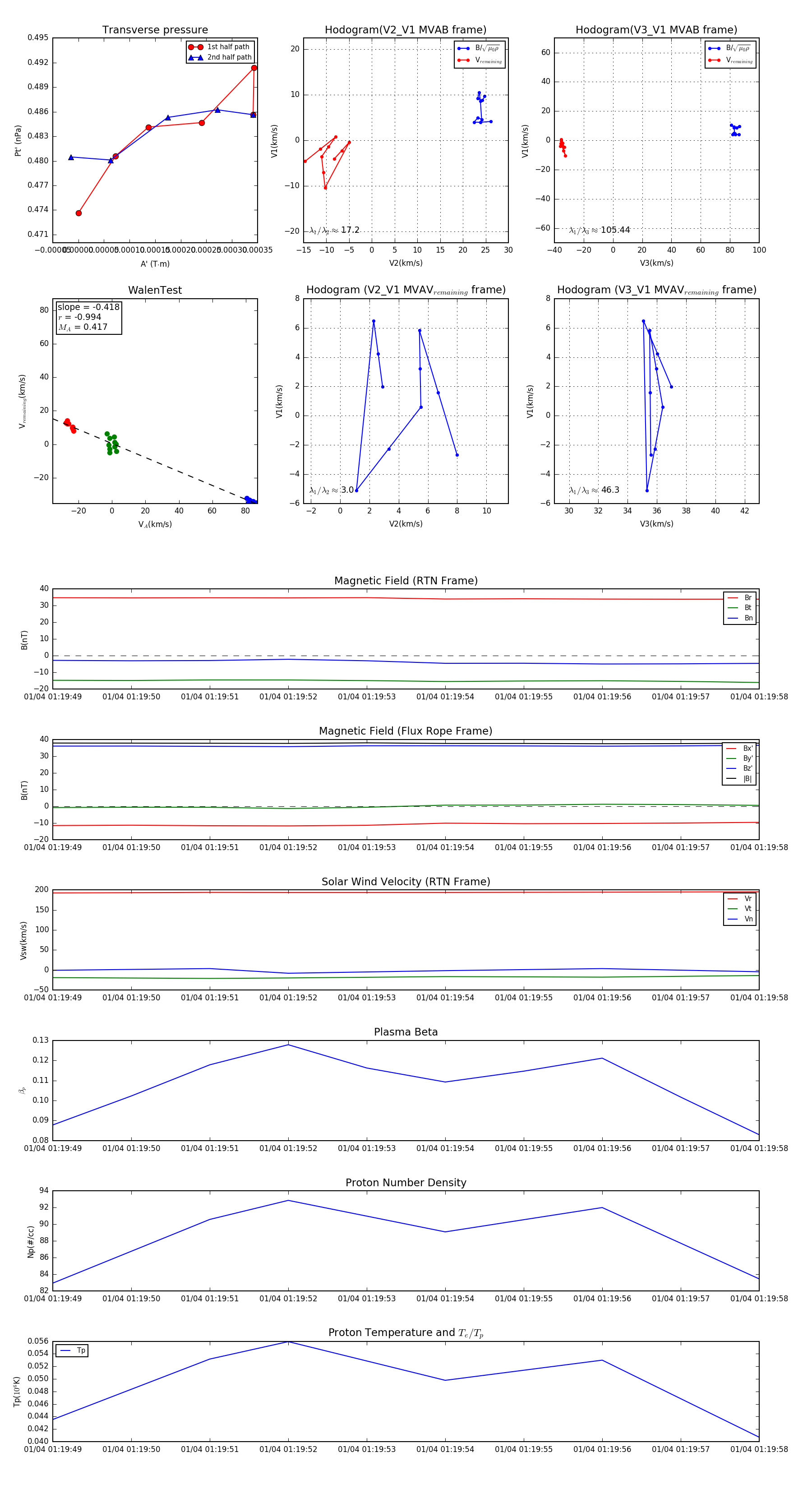
Flux Rope in 2024

Flux Rope Event 2024-01-04 01:19:49 ~ 2024-01-04 01:19:58 (10 seconds)


plot