HOME   LIST
‹–   –›

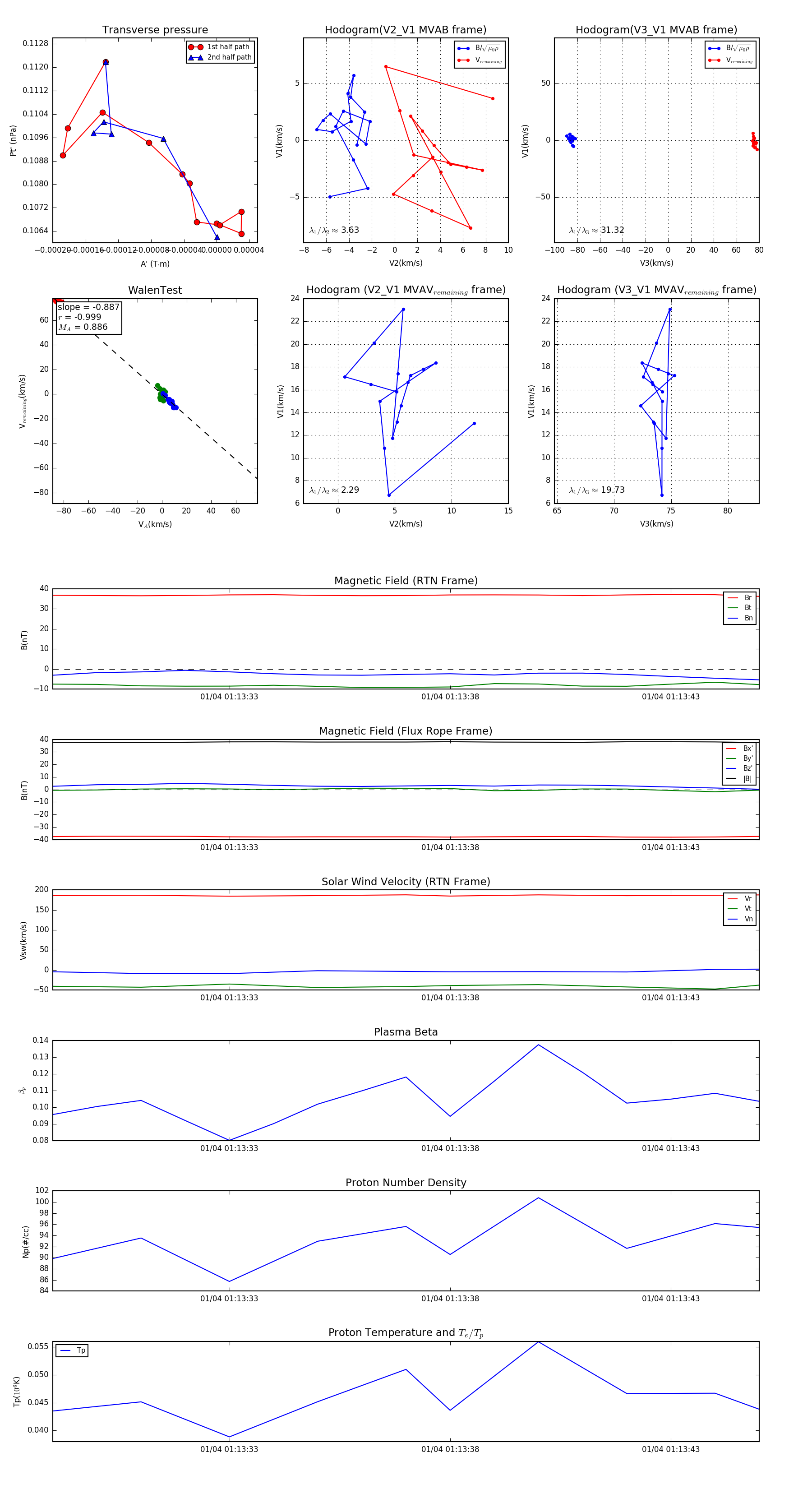
Flux Rope in 2024

Flux Rope Event 2024-01-04 01:13:29 ~ 2024-01-04 01:13:45 (17 seconds)


plot