HOME   LIST
‹–   –›

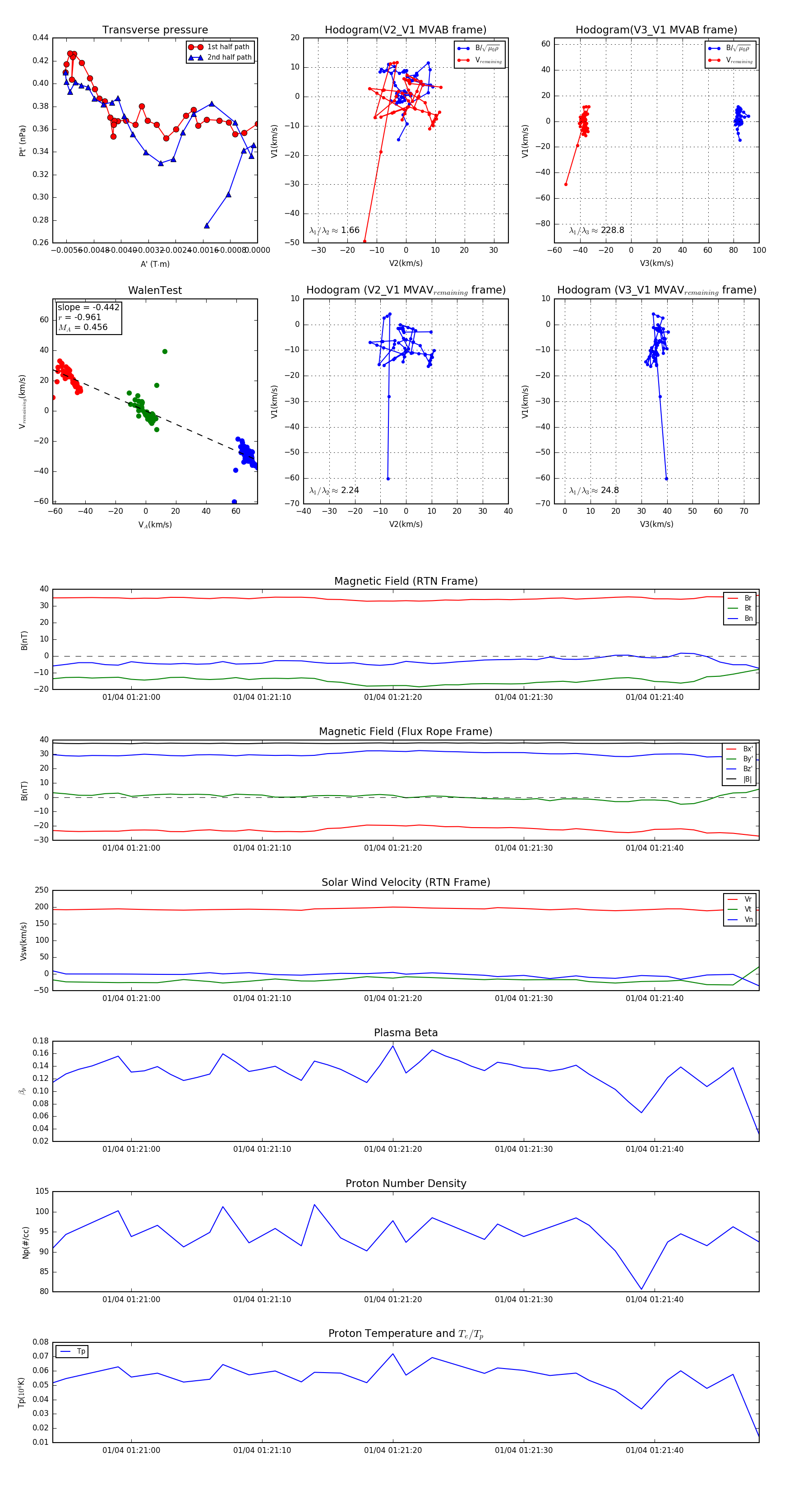
Flux Rope in 2024

Flux Rope Event 2024-01-04 01:20:54 ~ 2024-01-04 01:21:48 (55 seconds)


plot