HOME   LIST
‹–   –›

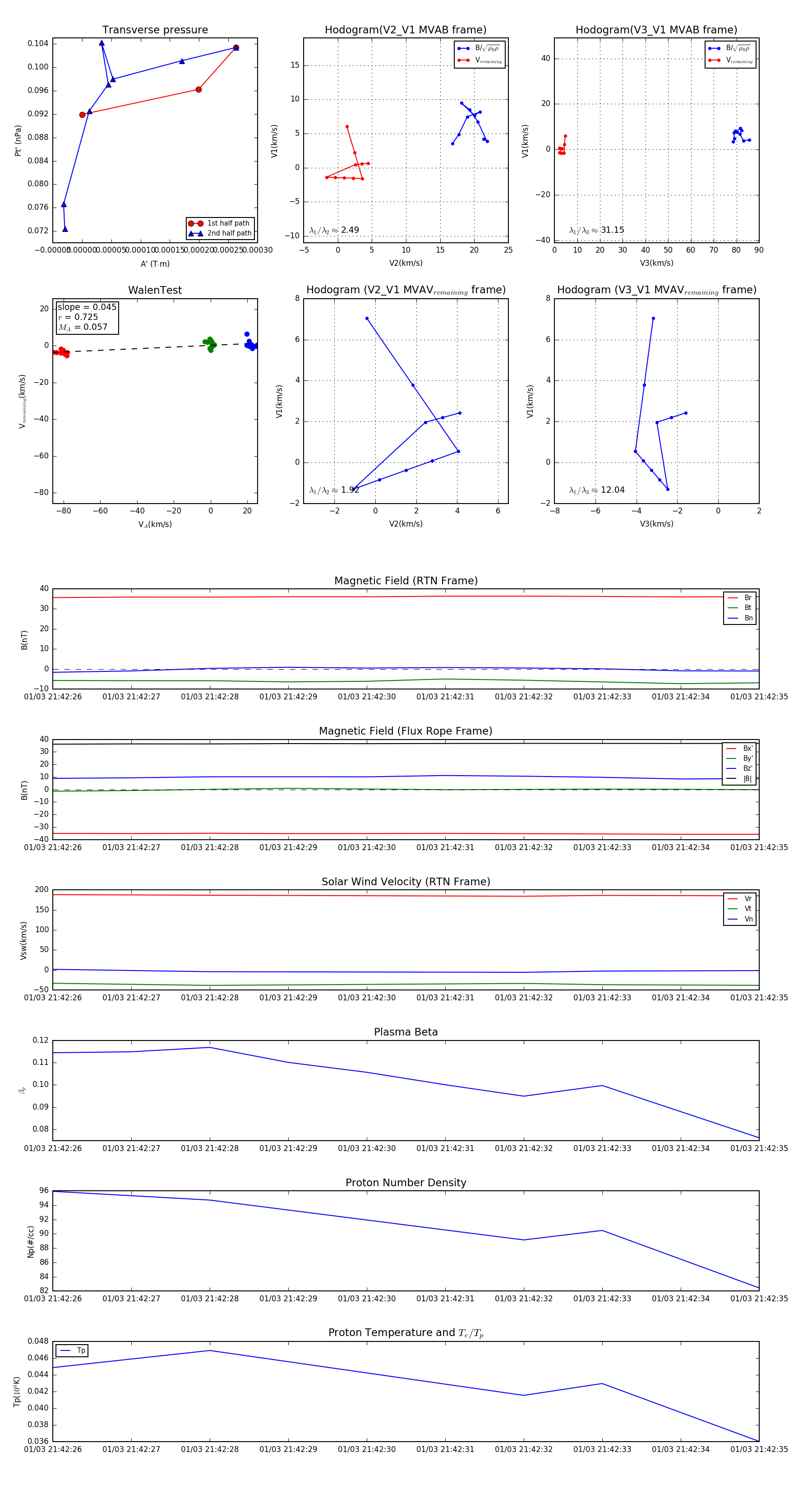
Flux Rope in 2024

Flux Rope Event 2024-01-03 21:42:26 ~ 2024-01-03 21:42:35 (10 seconds)


plot