HOME   LIST
‹–   –›

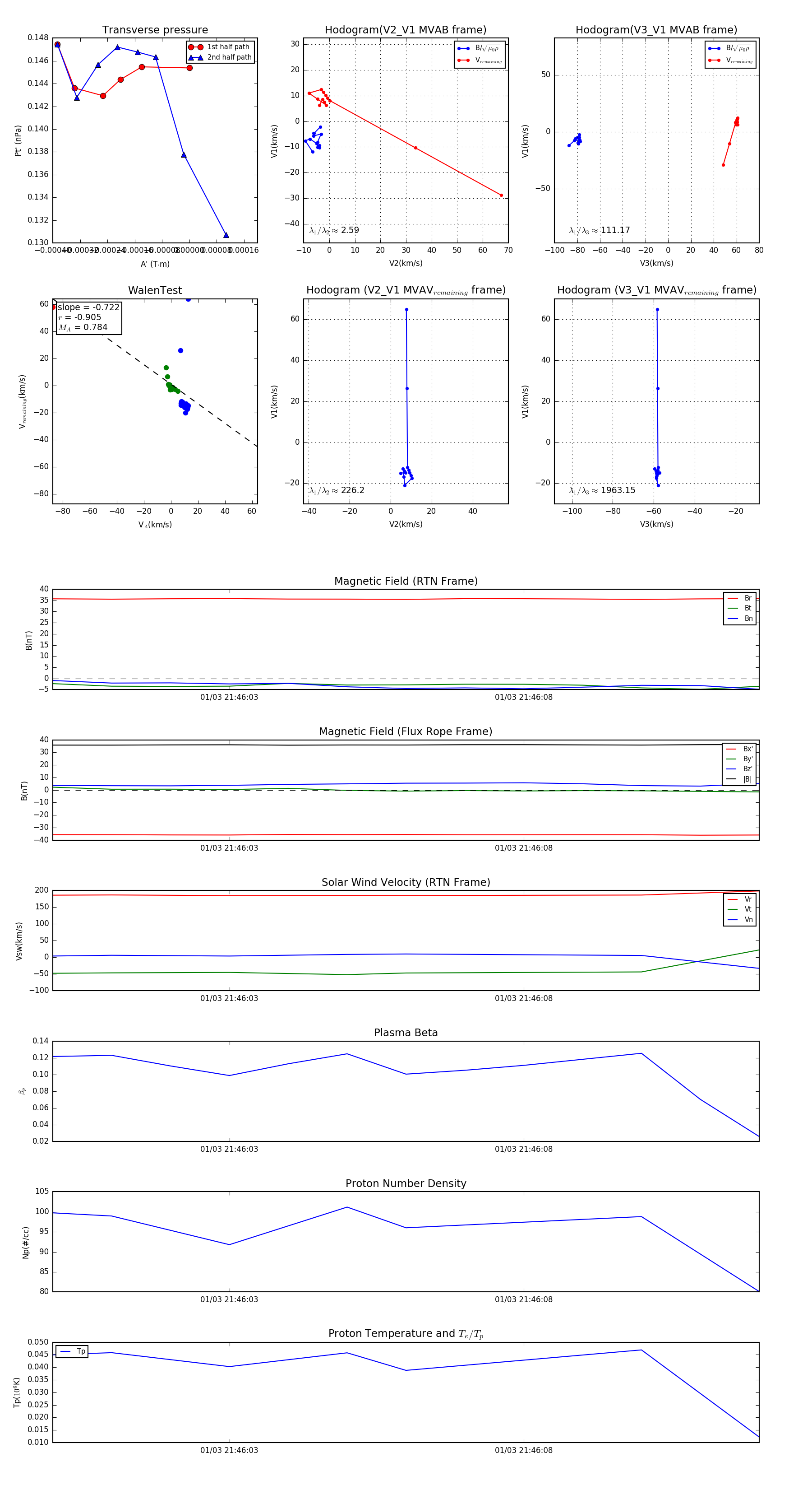
Flux Rope in 2024

Flux Rope Event 2024-01-03 21:46:00 ~ 2024-01-03 21:46:12 (13 seconds)


plot