HOME   LIST
‹–   –›

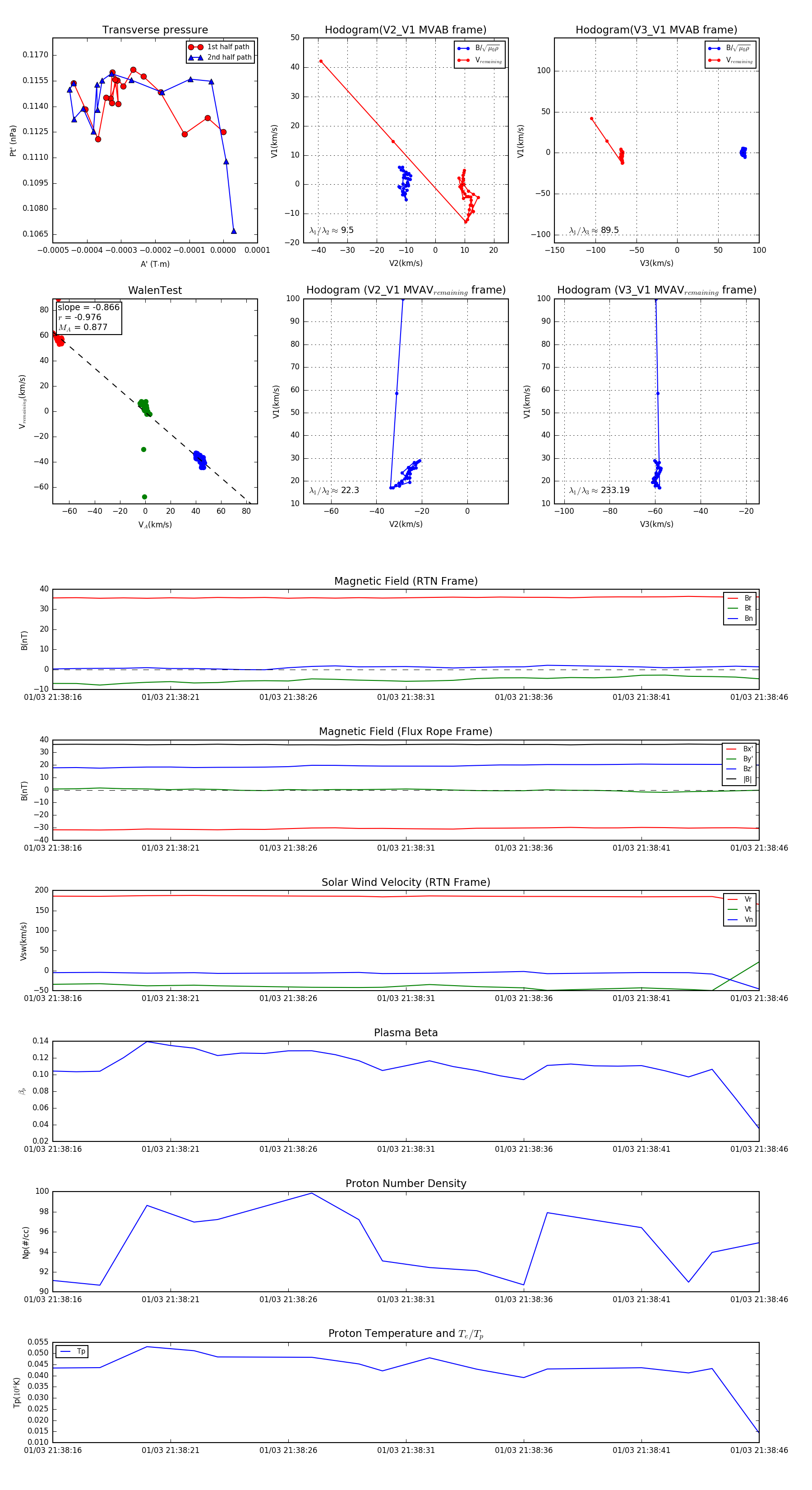
Flux Rope in 2024

Flux Rope Event 2024-01-03 21:38:16 ~ 2024-01-03 21:38:46 (31 seconds)


plot