HOME   LIST
‹–   –›

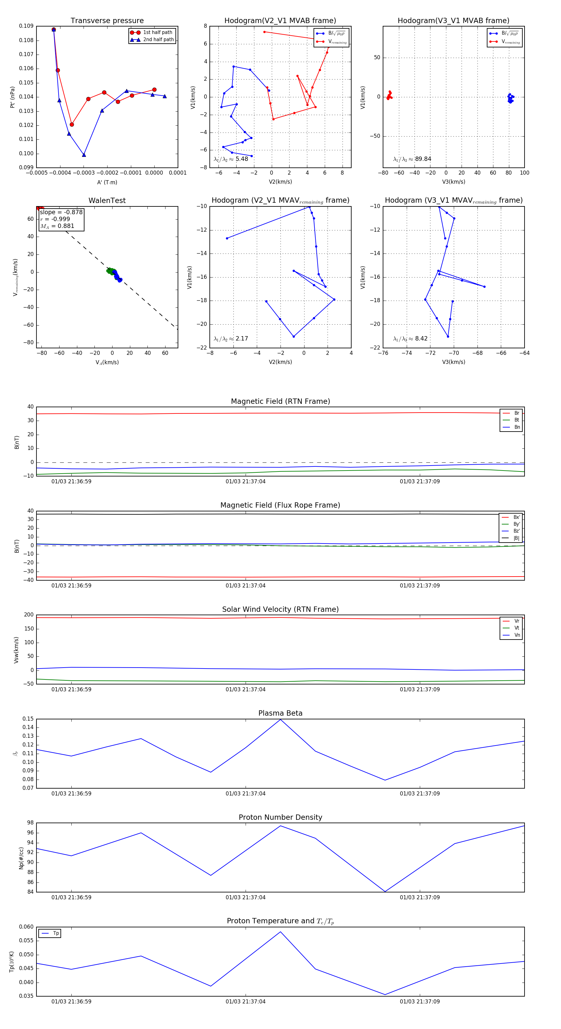
Flux Rope in 2024

Flux Rope Event 2024-01-03 21:36:58 ~ 2024-01-03 21:37:12 (15 seconds)


plot