HOME   LIST
‹–   –›

Flux Rope in 2024

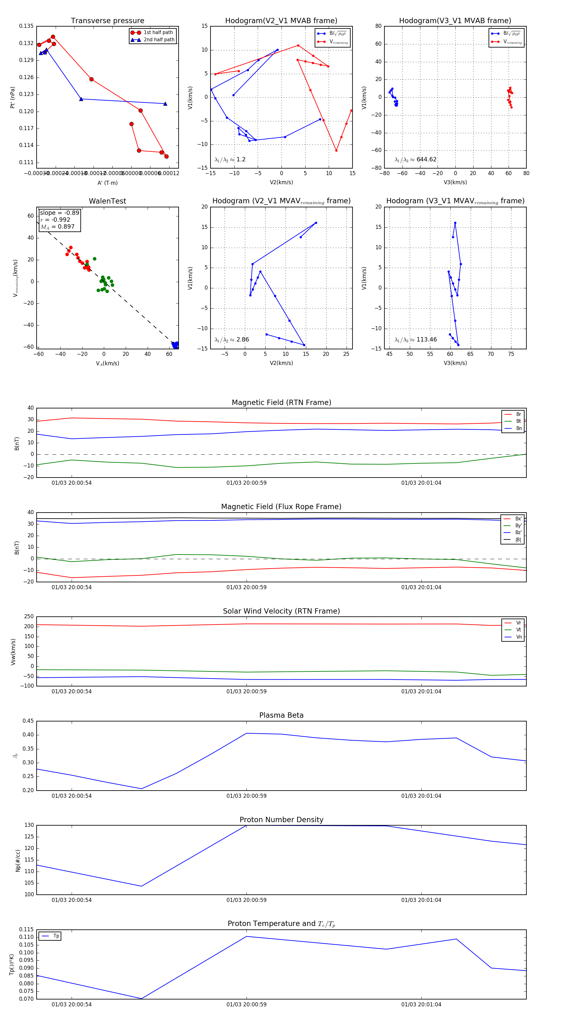
Flux Rope Event 2024-01-03 20:00:53 ~ 2024-01-03 20:01:07 (15 seconds)


plot