HOME   LIST
‹–   –›

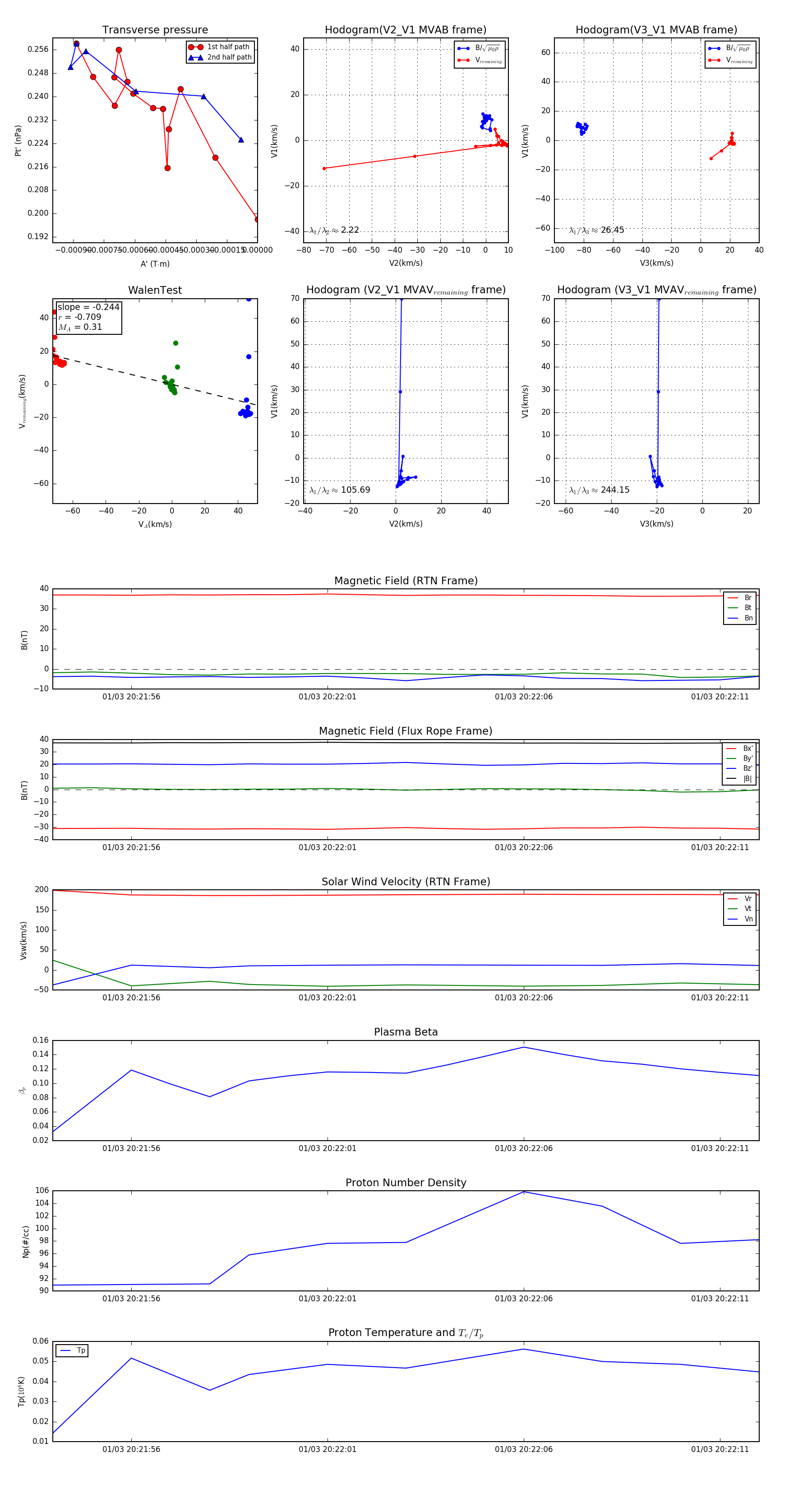
Flux Rope in 2024

Flux Rope Event 2024-01-03 20:21:54 ~ 2024-01-03 20:22:12 (19 seconds)


plot