HOME   LIST
‹–   –›

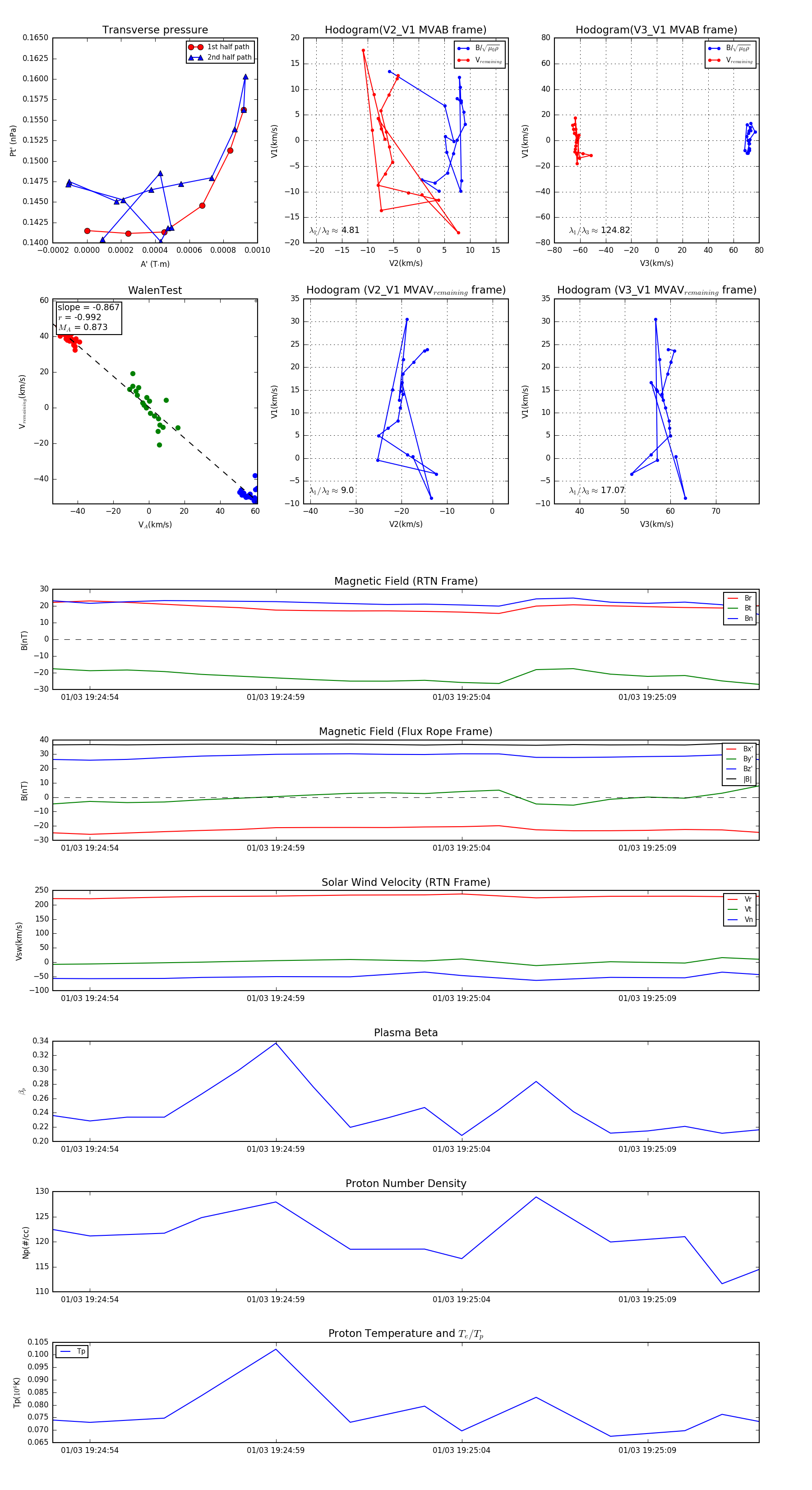
Flux Rope in 2024

Flux Rope Event 2024-01-03 19:24:53 ~ 2024-01-03 19:25:12 (20 seconds)


plot