HOME   LIST
‹–   –›

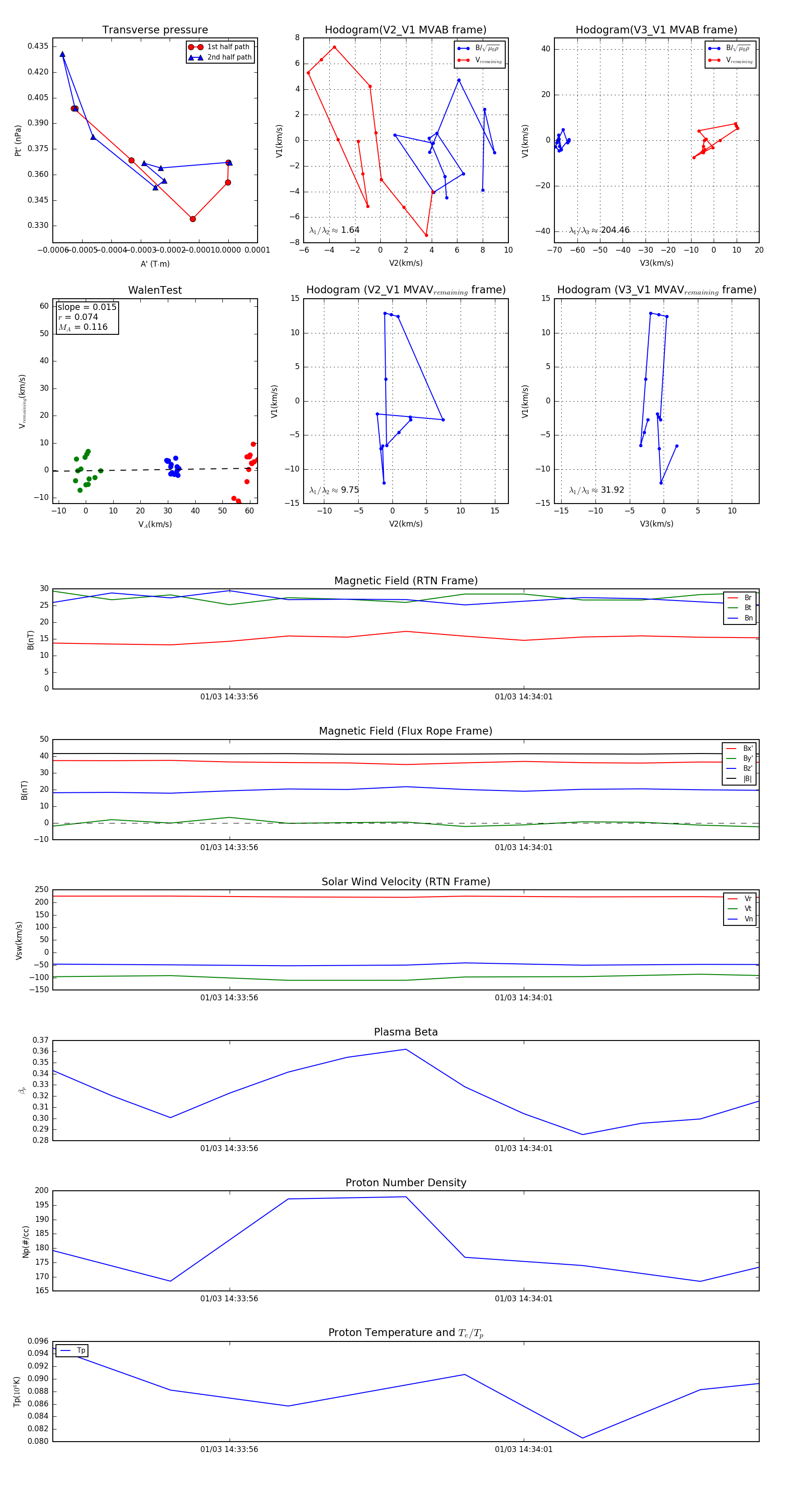
Flux Rope in 2024

Flux Rope Event 2024-01-03 14:33:53 ~ 2024-01-03 14:34:05 (13 seconds)


plot