HOME   LIST
‹–   –›

Flux Rope in 2024

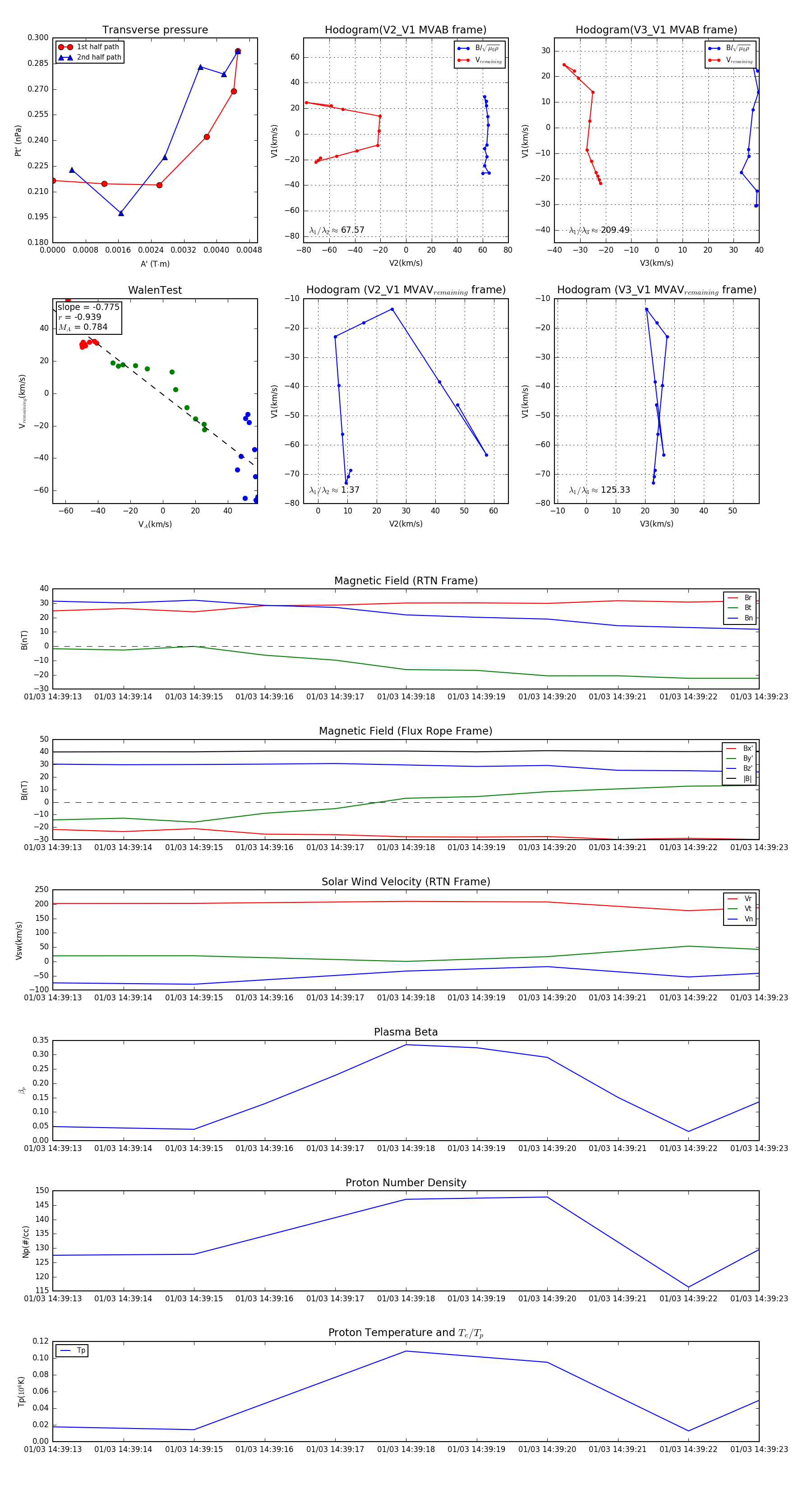
Flux Rope Event 2024-01-03 14:39:13 ~ 2024-01-03 14:39:23 (11 seconds)


plot