HOME   LIST
‹–   –›

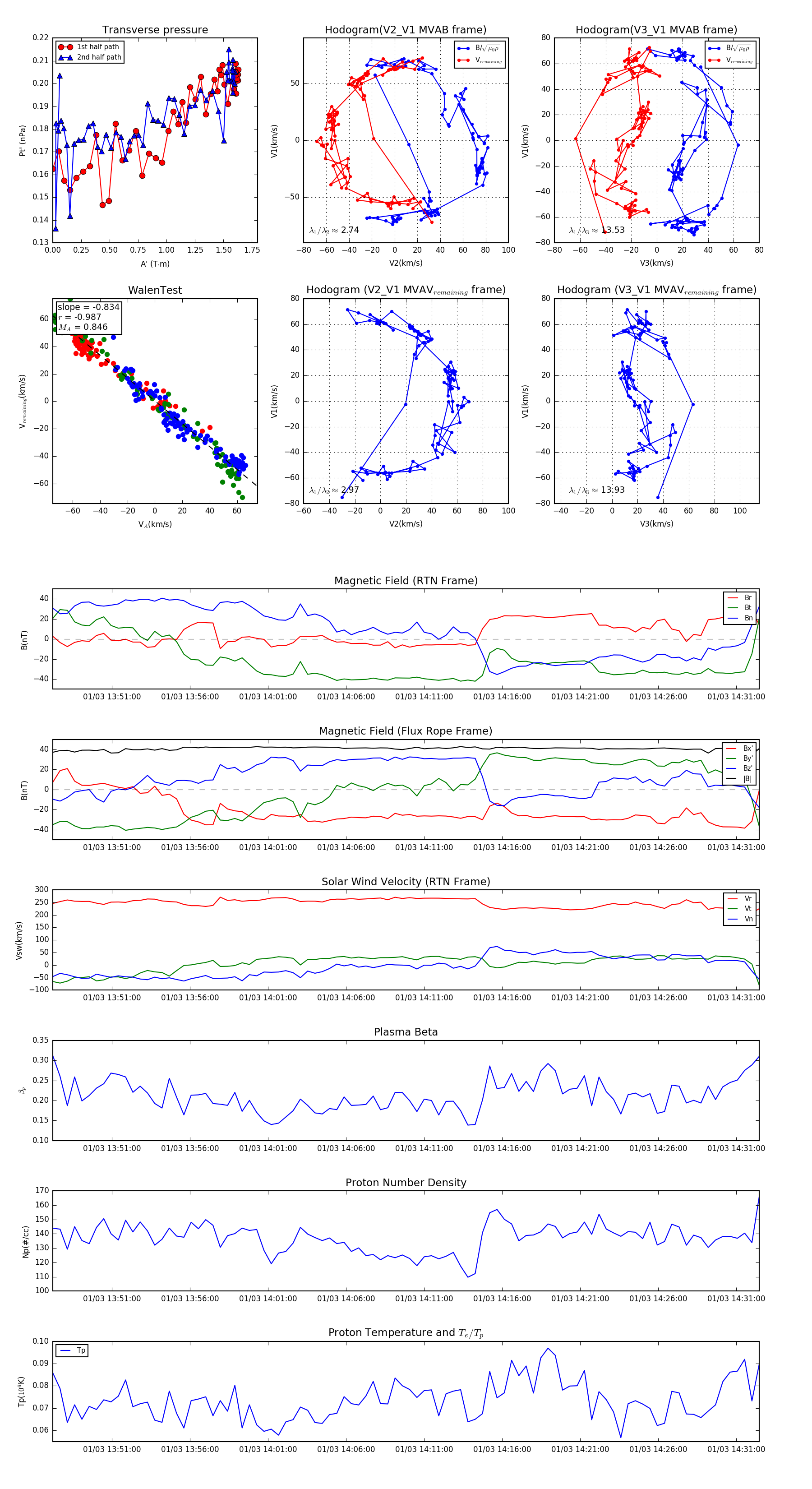
Flux Rope in 2024

Flux Rope Event 2024-01-03 13:47:12 ~ 2024-01-03 14:32:28 (2717 seconds)


plot