HOME   LIST
‹–   –›

Flux Rope in 2024

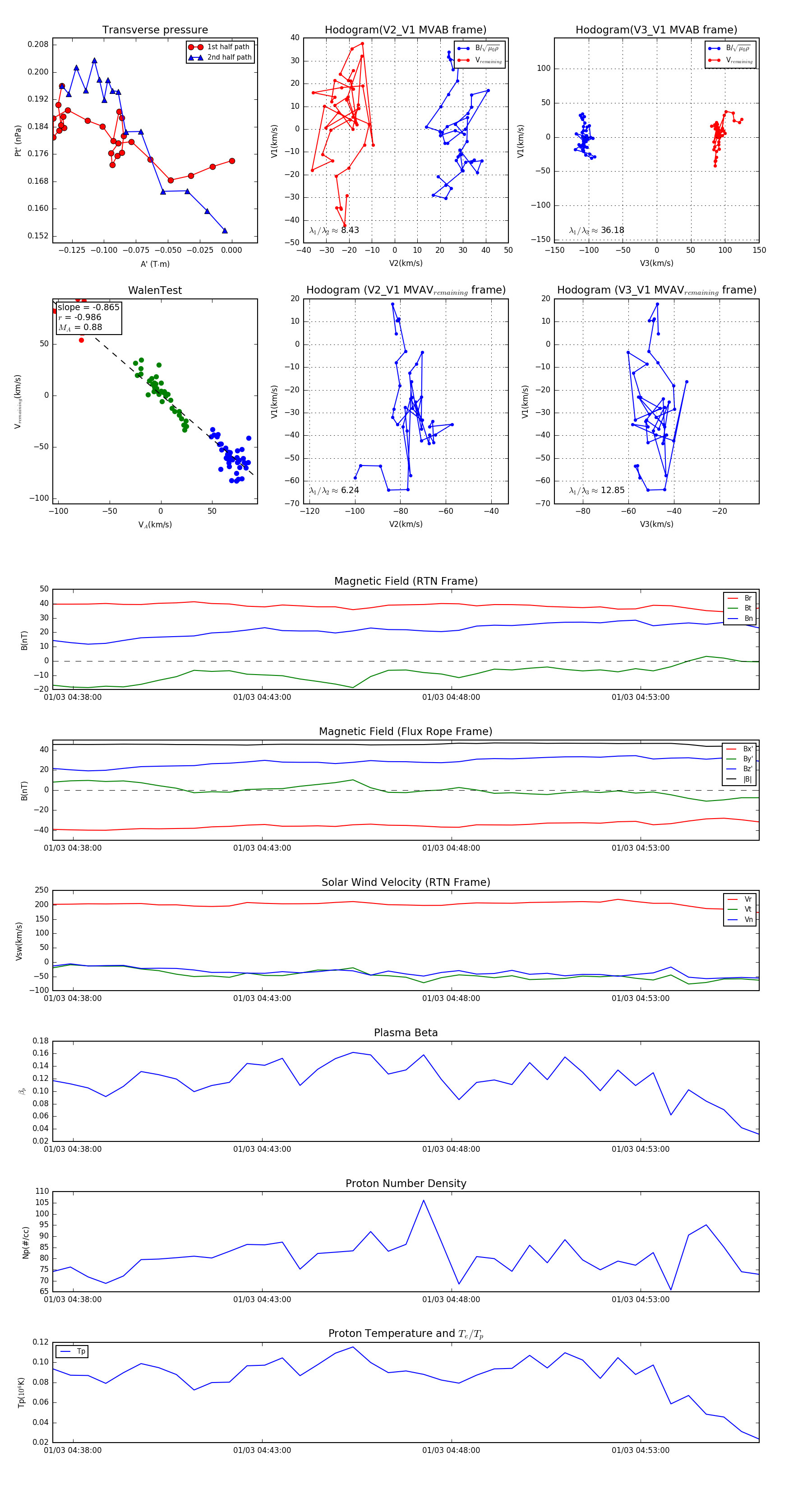
Flux Rope Event 2024-01-03 04:37:28 ~ 2024-01-03 04:56:08 (1121 seconds)


plot