HOME   LIST
‹–   –›

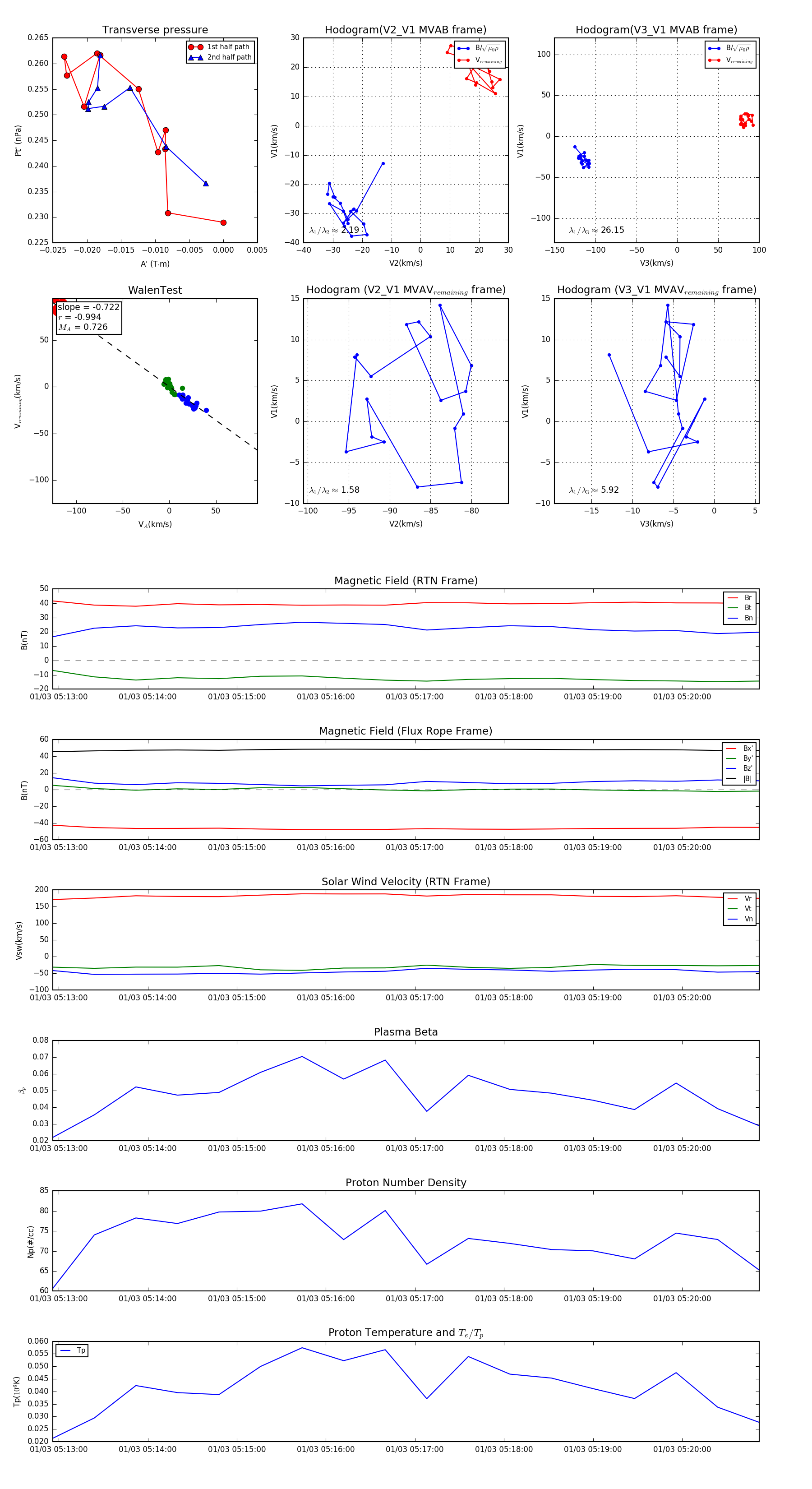
Flux Rope in 2024

Flux Rope Event 2024-01-03 05:12:56 ~ 2024-01-03 05:20:52 (477 seconds)


plot