HOME   LIST
‹–   –›

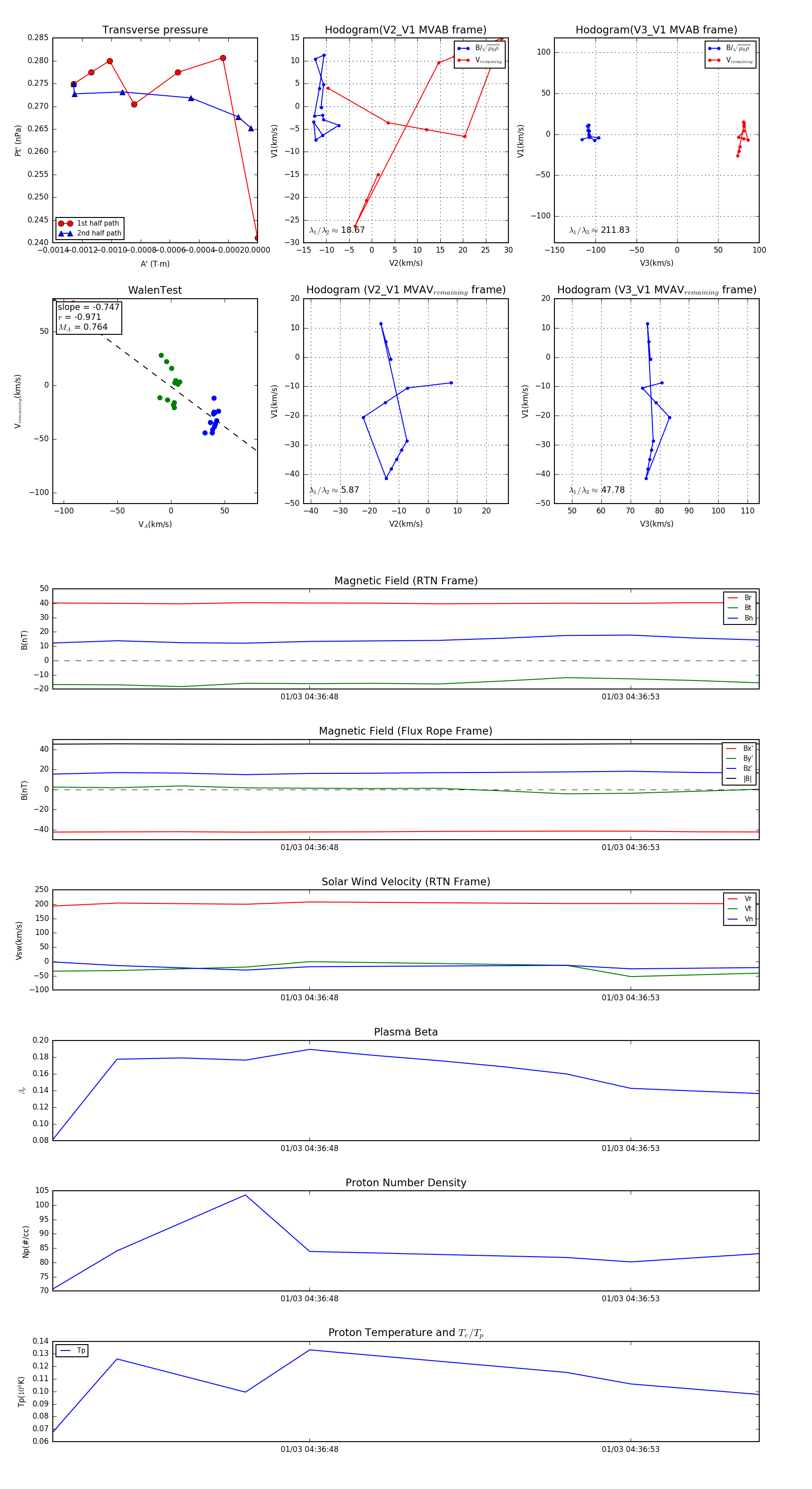
Flux Rope in 2024

Flux Rope Event 2024-01-03 04:36:44 ~ 2024-01-03 04:36:55 (12 seconds)


plot