HOME   LIST
‹–   –›

Flux Rope in 2024

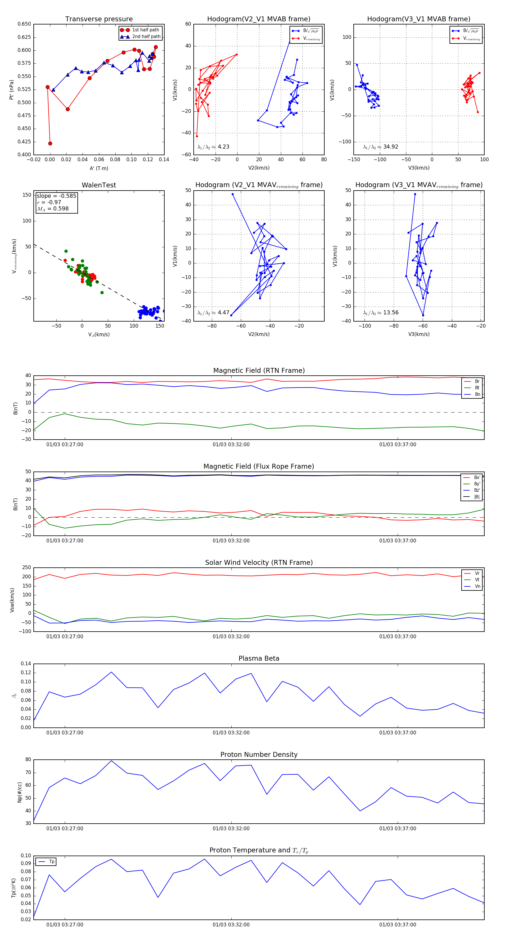
Flux Rope Event 2024-01-03 03:26:04 ~ 2024-01-03 03:39:36 (813 seconds)


plot