HOME   LIST
‹–   –›

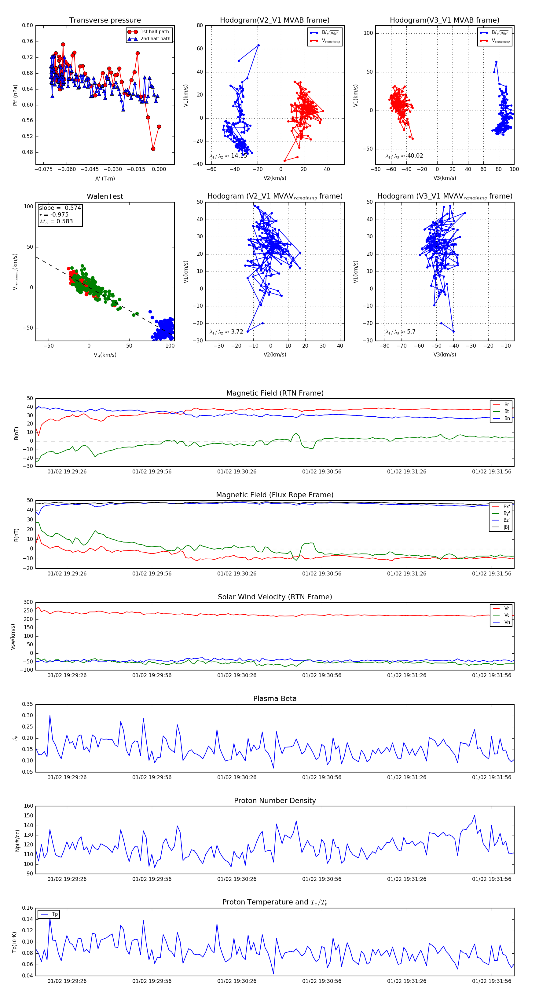
Flux Rope in 2024

Flux Rope Event 2024-01-02 19:29:15 ~ 2024-01-02 19:32:04 (170 seconds)


plot