HOME   LIST
‹–   –›

Flux Rope in 2024

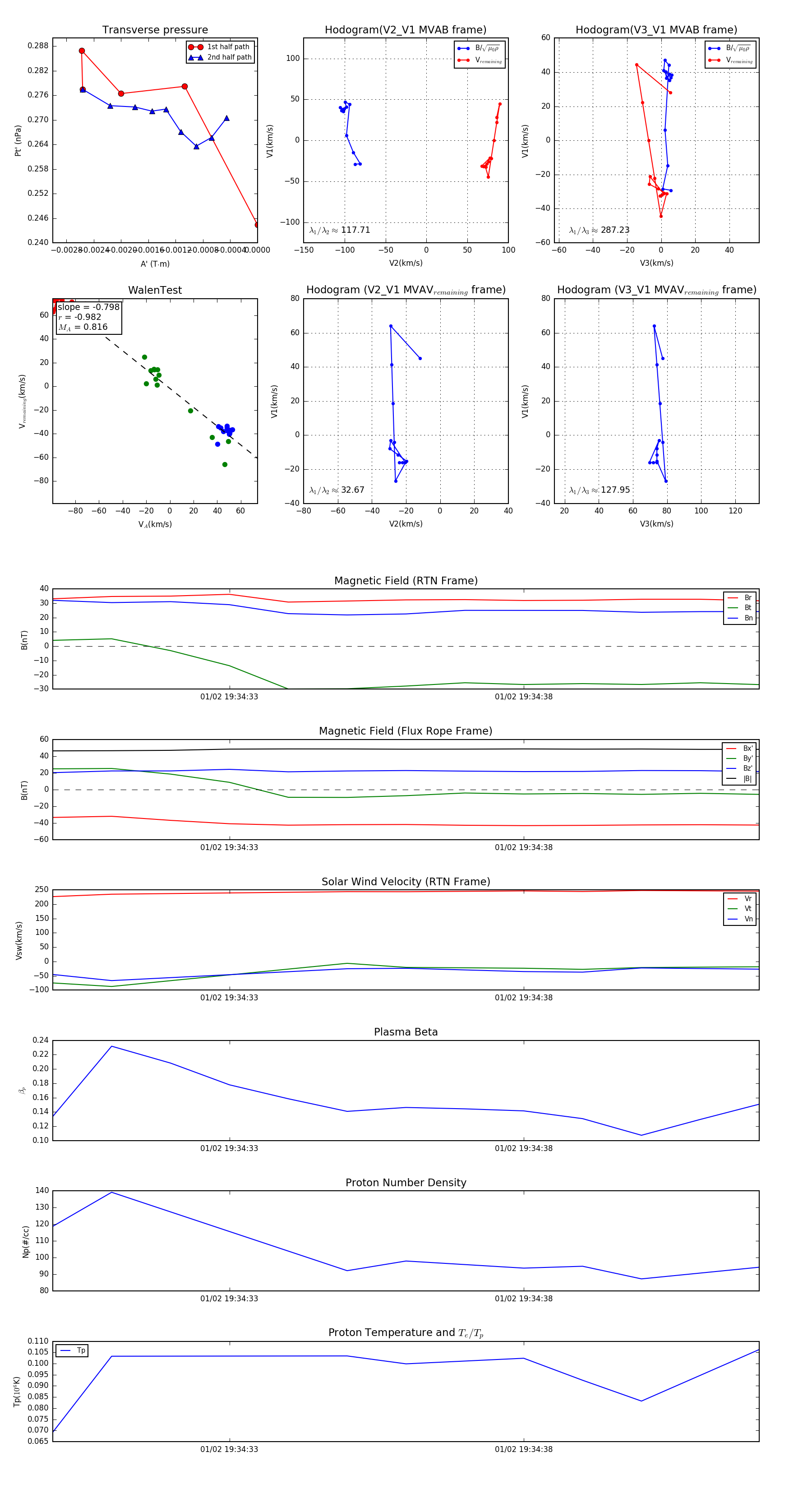
Flux Rope Event 2024-01-02 19:34:30 ~ 2024-01-02 19:34:42 (13 seconds)


plot