HOME   LIST
‹–   –›

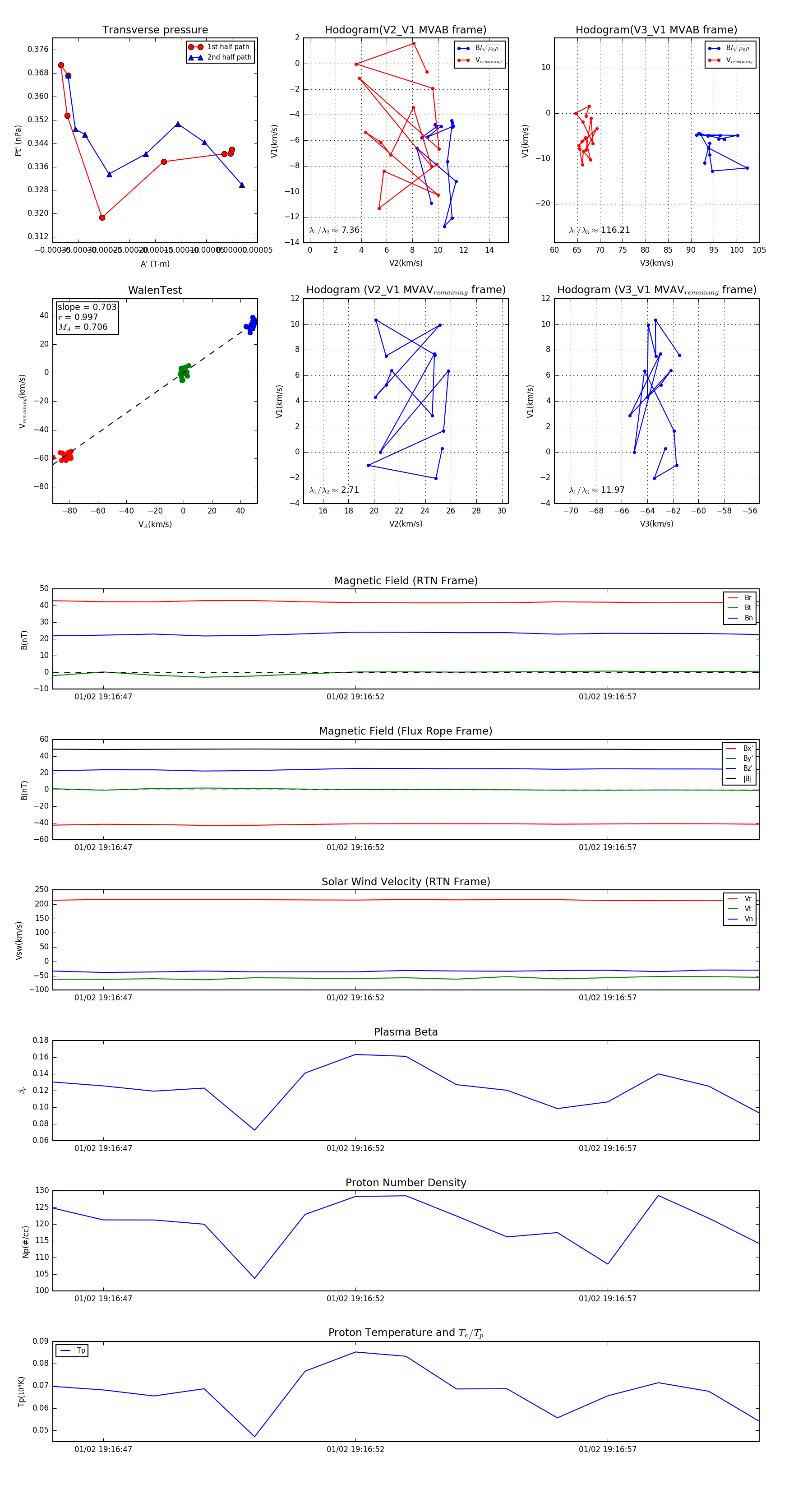
Flux Rope in 2024

Flux Rope Event 2024-01-02 19:16:46 ~ 2024-01-02 19:17:00 (15 seconds)


plot