HOME   LIST
‹–   –›

Flux Rope in 2024

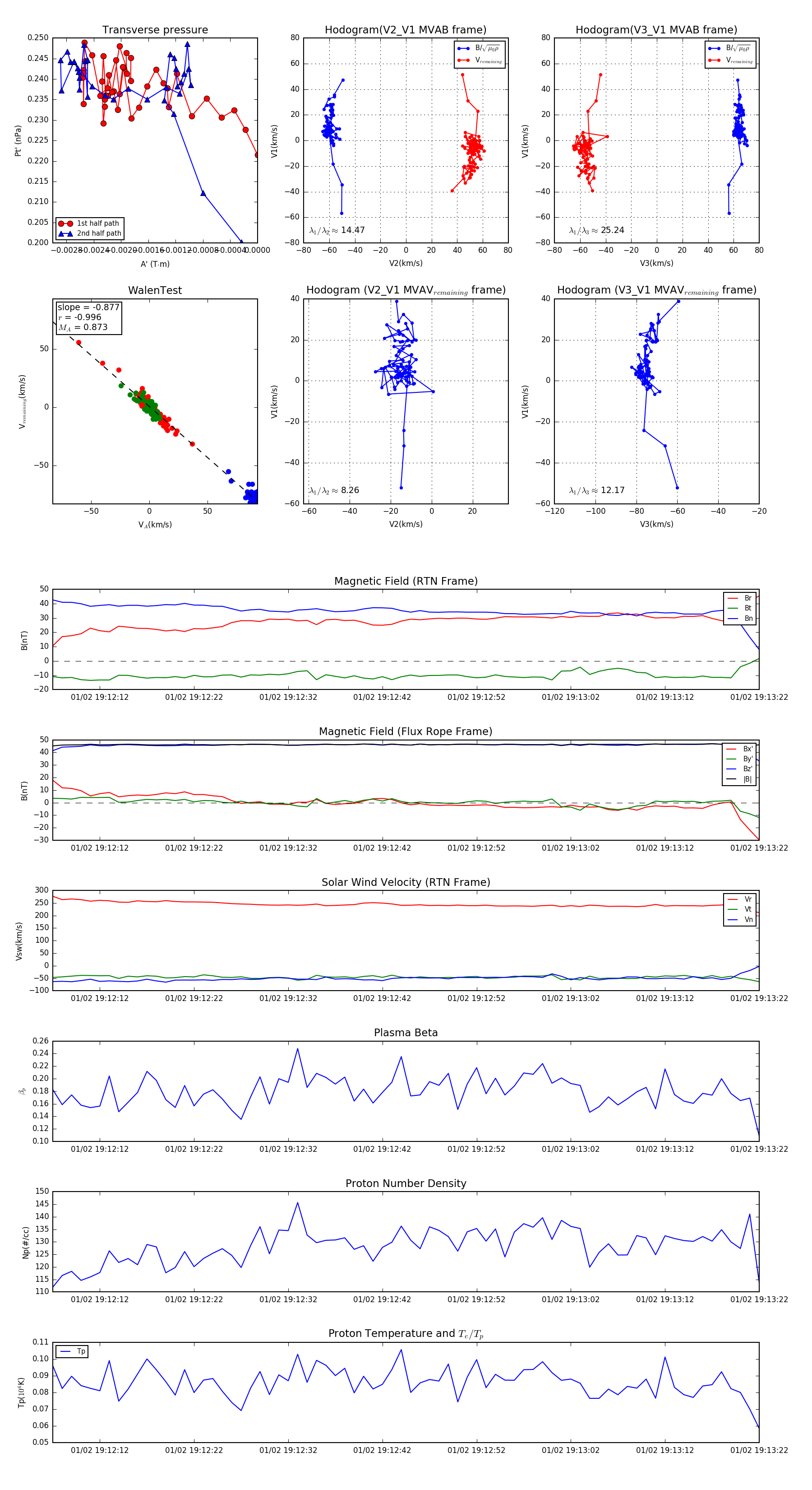
Flux Rope Event 2024-01-02 19:12:07 ~ 2024-01-02 19:13:22 (76 seconds)


plot