HOME   LIST
‹–   –›

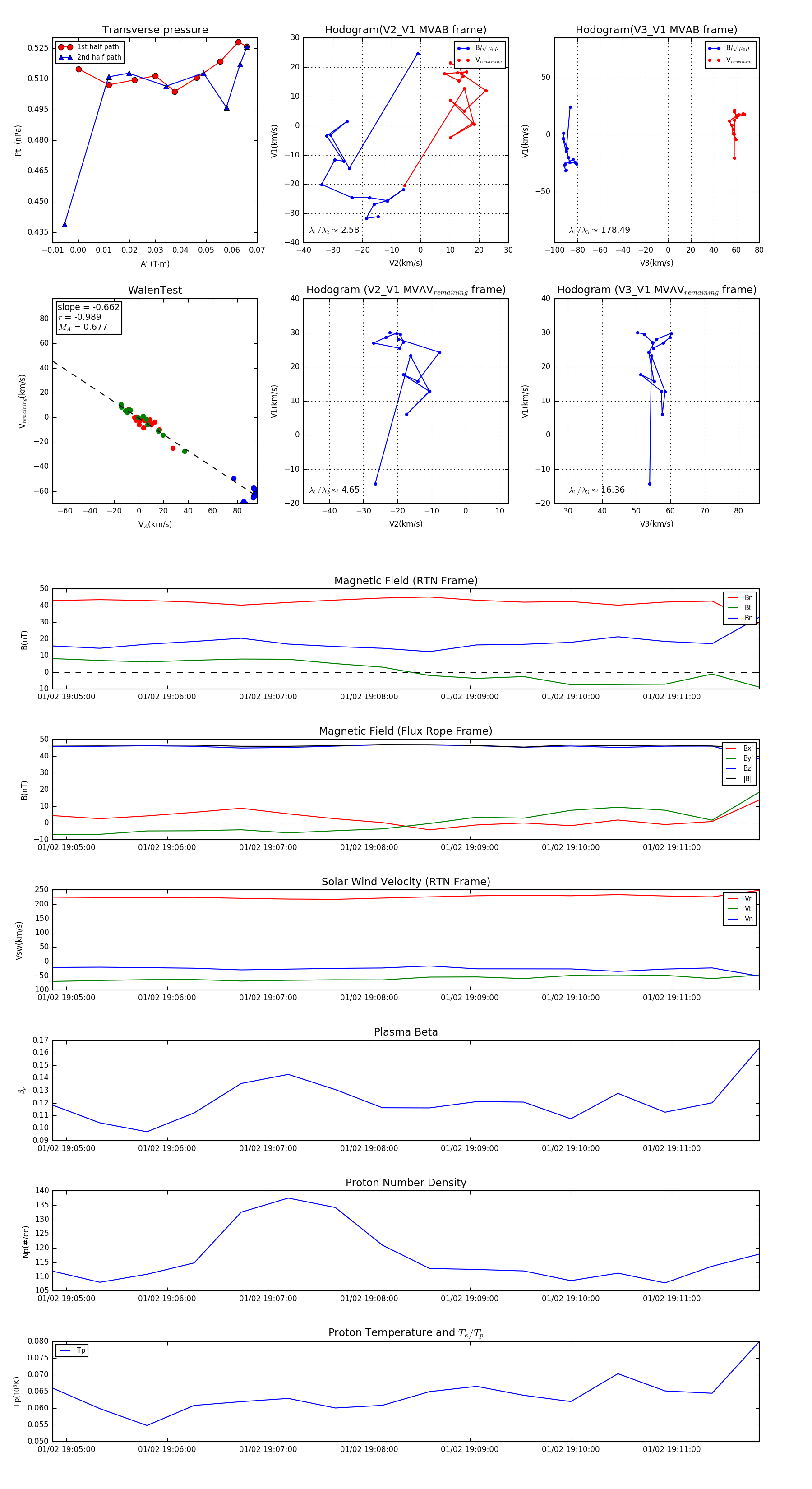
Flux Rope in 2024

Flux Rope Event 2024-01-02 19:04:52 ~ 2024-01-02 19:11:52 (421 seconds)


plot