HOME   LIST
‹–   –›

Flux Rope in 2024

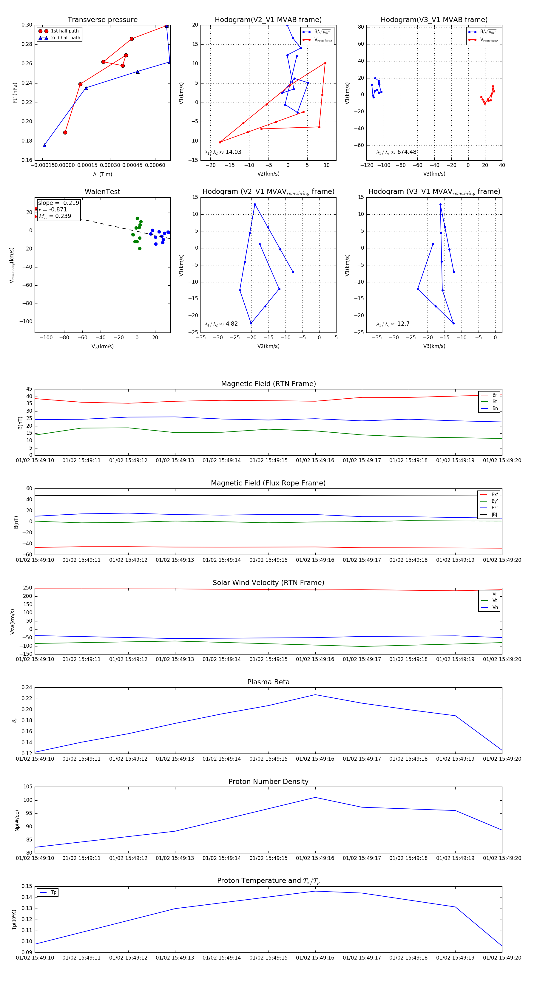
Flux Rope Event 2024-01-02 15:49:10 ~ 2024-01-02 15:49:20 (11 seconds)


plot