HOME   LIST
‹–   –›

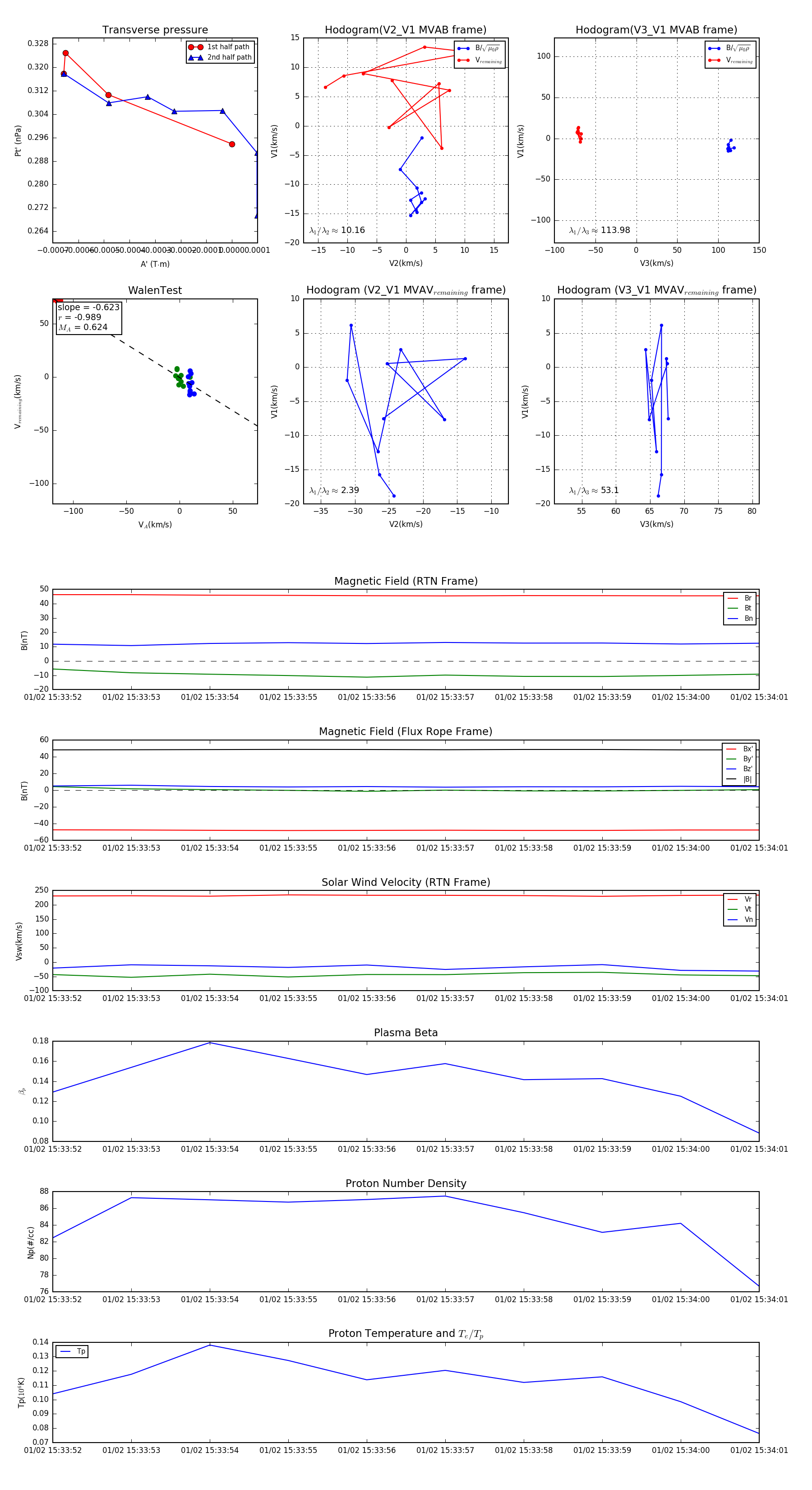
Flux Rope in 2024

Flux Rope Event 2024-01-02 15:33:52 ~ 2024-01-02 15:34:01 (10 seconds)


plot