HOME   LIST
‹–   –›

Flux Rope in 2024

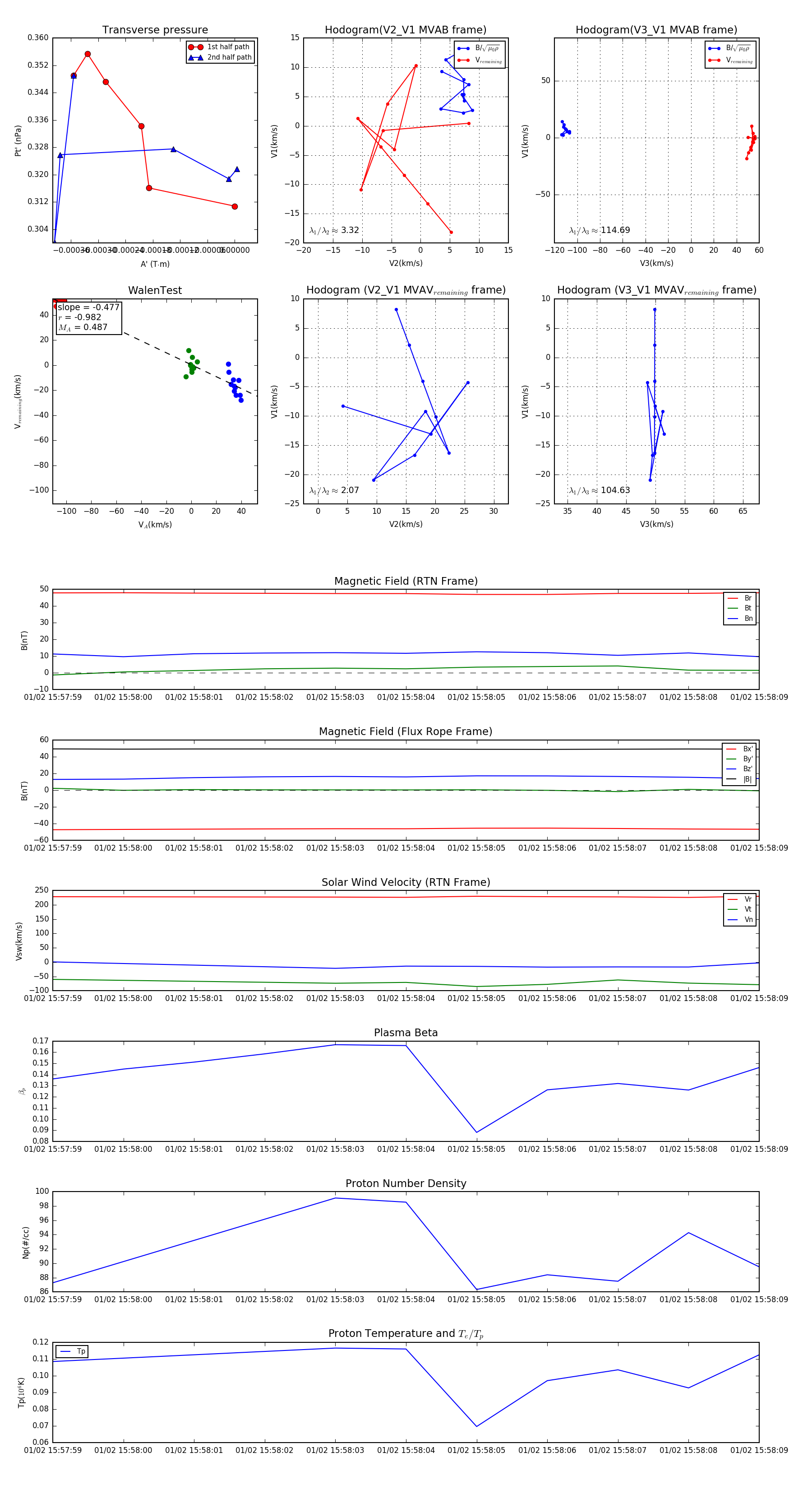
Flux Rope Event 2024-01-02 15:57:59 ~ 2024-01-02 15:58:09 (11 seconds)


plot