HOME   LIST
‹–   –›

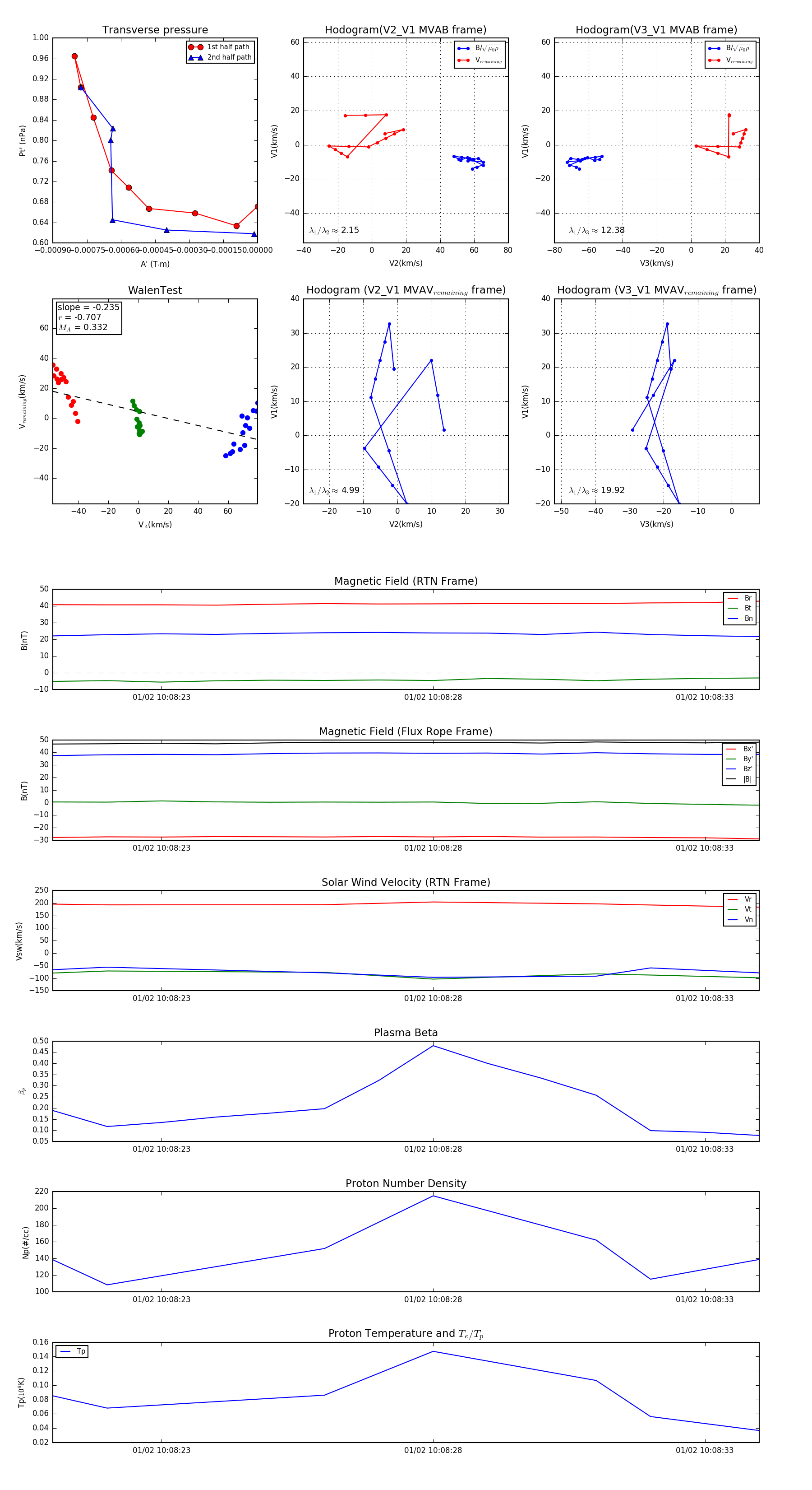
Flux Rope in 2024

Flux Rope Event 2024-01-02 10:08:21 ~ 2024-01-02 10:08:34 (14 seconds)


plot