HOME   LIST
‹–   –›

Flux Rope in 2024

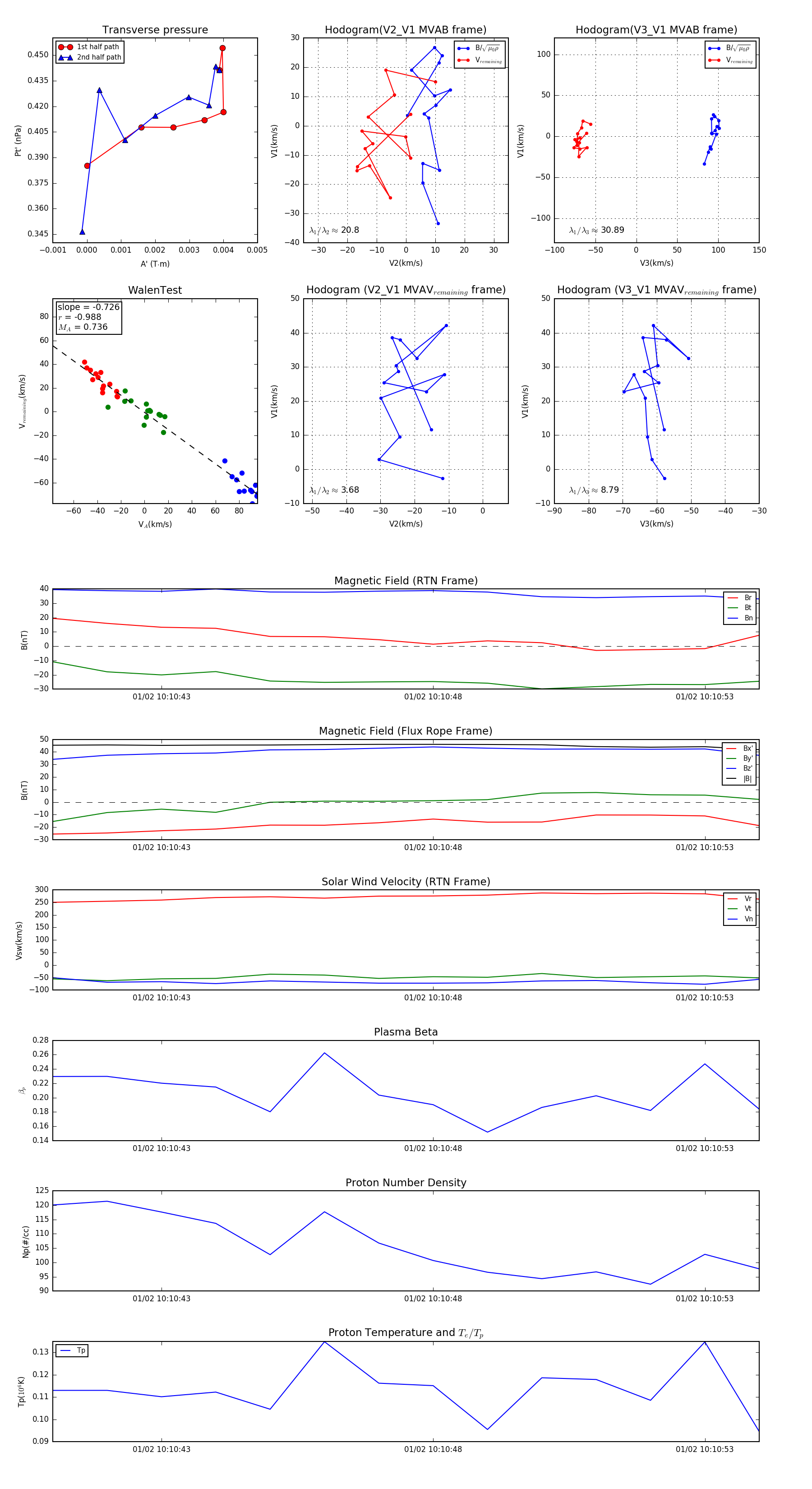
Flux Rope Event 2024-01-02 10:10:41 ~ 2024-01-02 10:10:54 (14 seconds)


plot