HOME   LIST
‹–   –›

Flux Rope in 2024

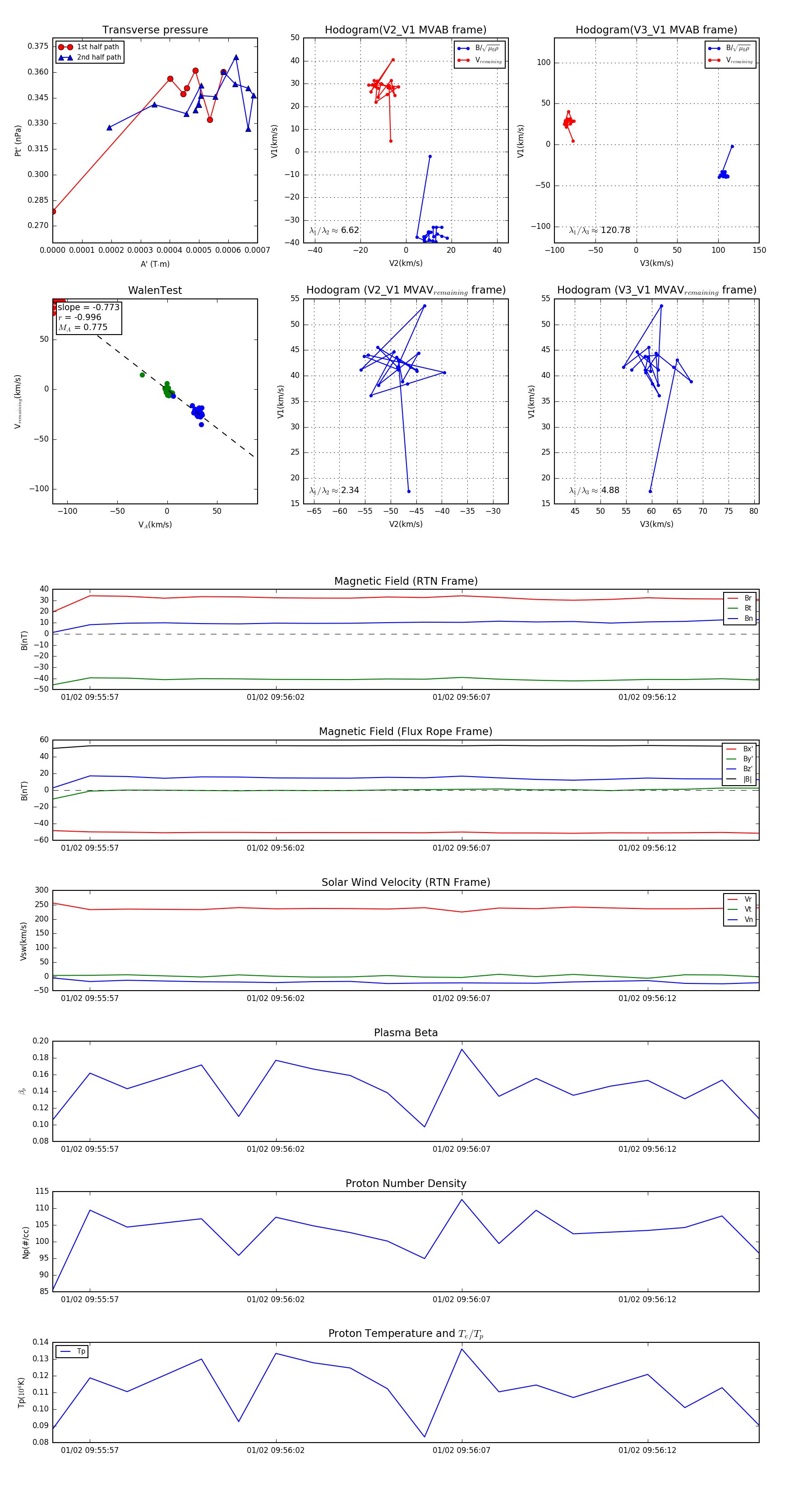
Flux Rope Event 2024-01-02 09:55:56 ~ 2024-01-02 09:56:15 (20 seconds)


plot