HOME   LIST
‹–   –›

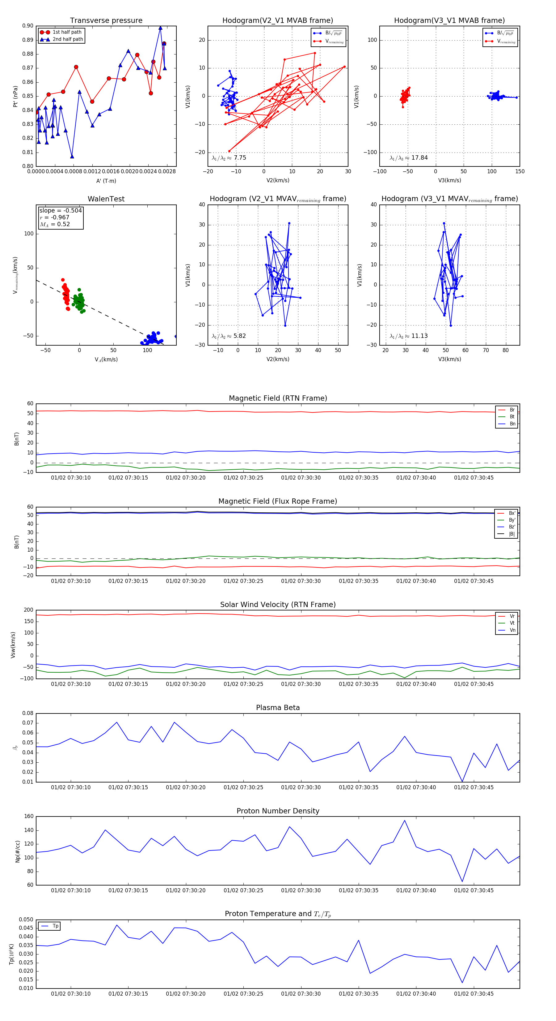
Flux Rope in 2024

Flux Rope Event 2024-01-02 07:30:07 ~ 2024-01-02 07:30:49 (43 seconds)


plot