HOME   LIST
‹–   –›

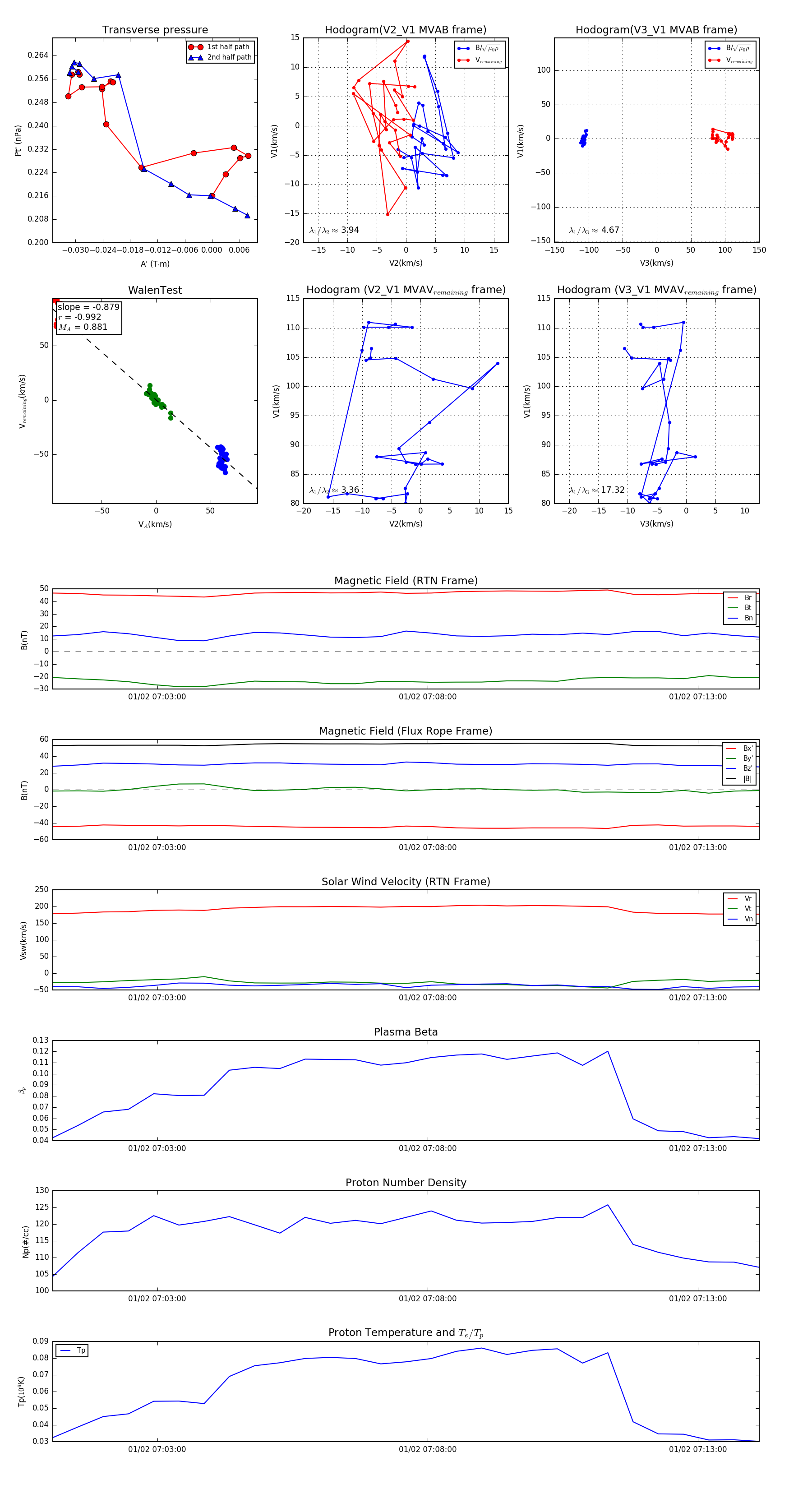
Flux Rope in 2024

Flux Rope Event 2024-01-02 07:01:04 ~ 2024-01-02 07:14:08 (785 seconds)


plot