HOME   LIST
‹–   –›

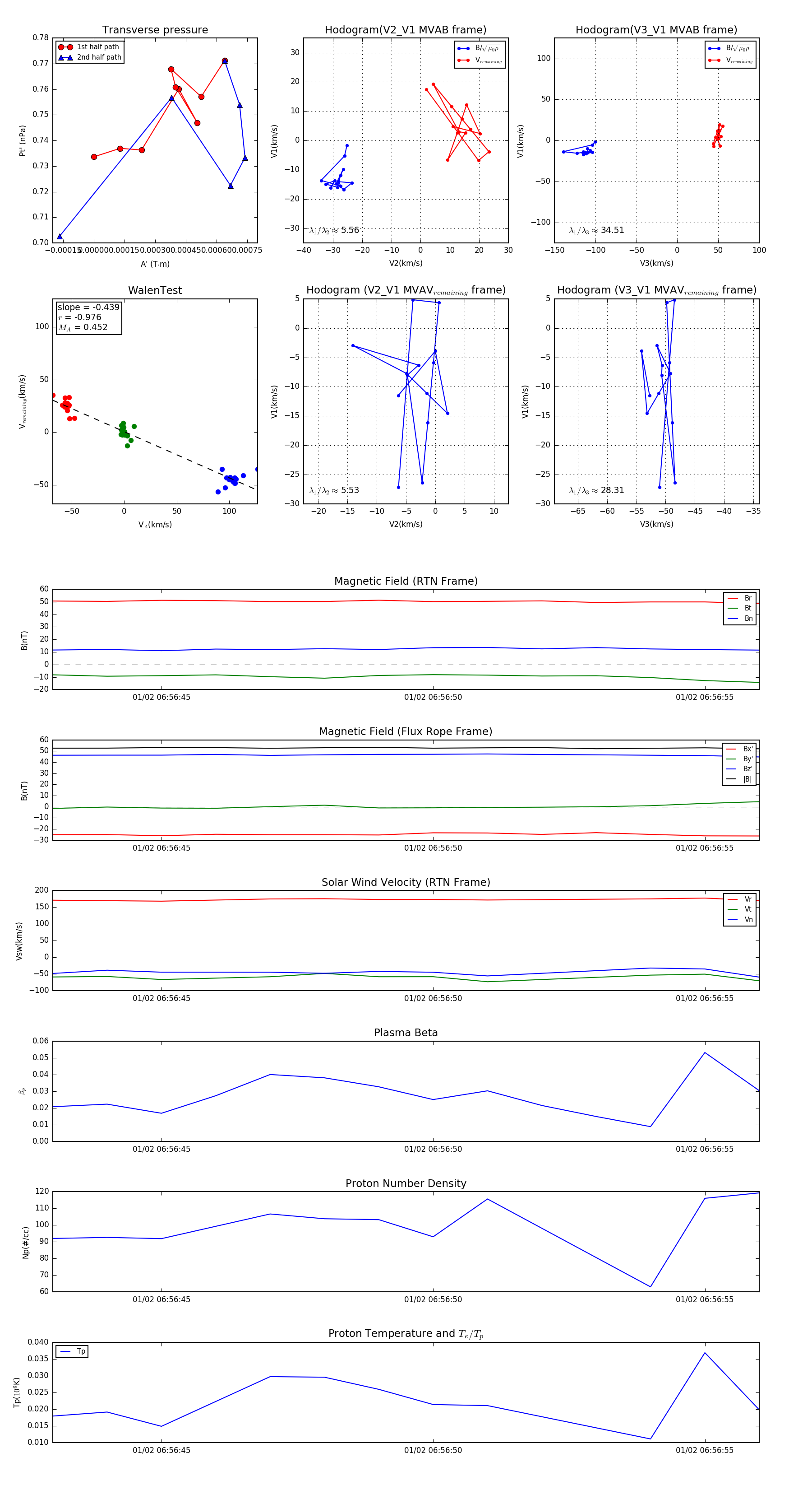
Flux Rope in 2024

Flux Rope Event 2024-01-02 06:56:43 ~ 2024-01-02 06:56:56 (14 seconds)


plot