HOME   LIST
‹–   –›

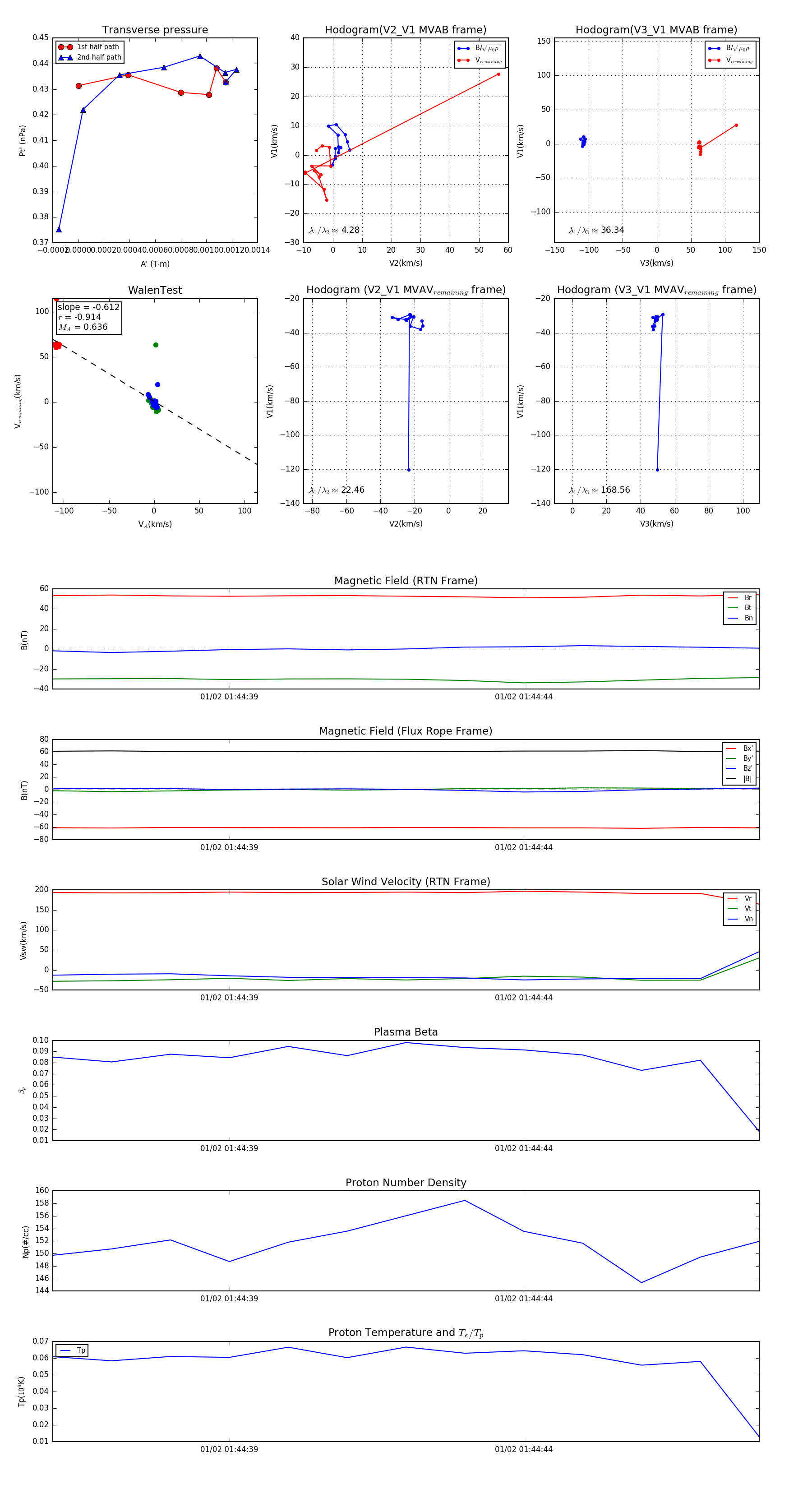
Flux Rope in 2024

Flux Rope Event 2024-01-02 01:44:36 ~ 2024-01-02 01:44:48 (13 seconds)


plot