HOME   LIST
‹–   –›

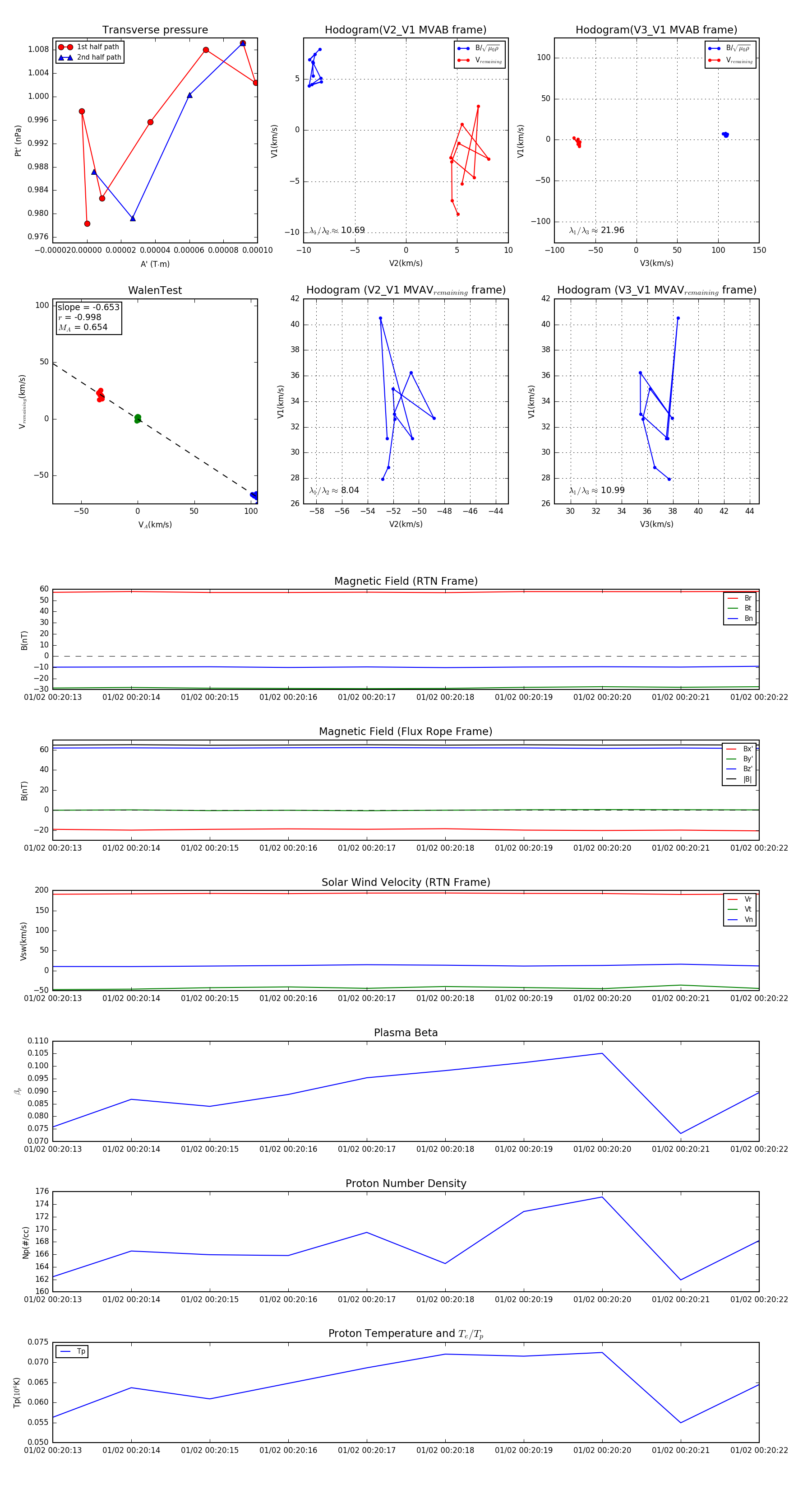
Flux Rope in 2024

Flux Rope Event 2024-01-02 00:20:13 ~ 2024-01-02 00:20:22 (10 seconds)


plot