HOME   LIST
‹–   –›

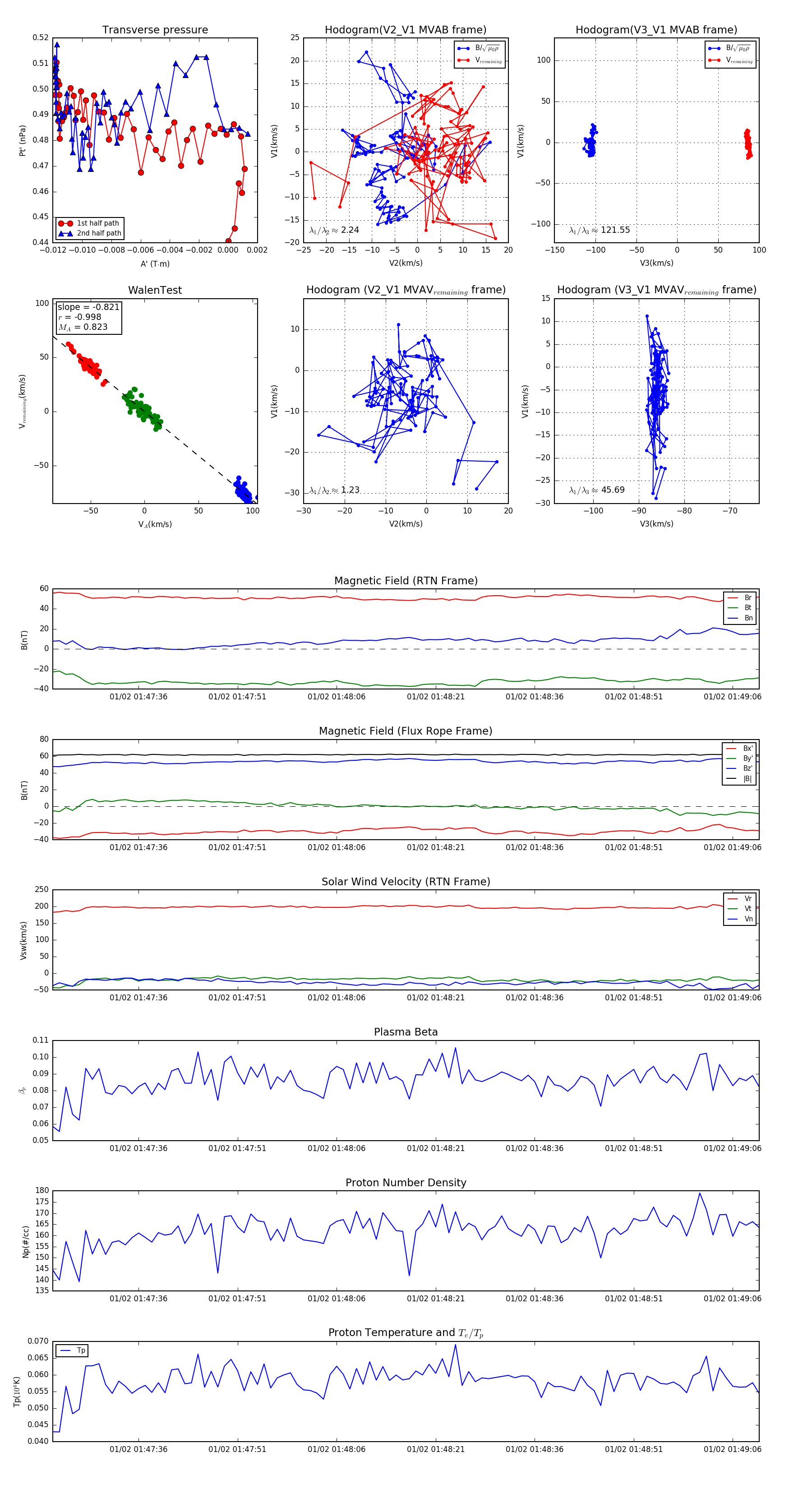
Flux Rope in 2024

Flux Rope Event 2024-01-02 01:47:23 ~ 2024-01-02 01:49:10 (108 seconds)


plot