HOME   LIST
‹–   –›

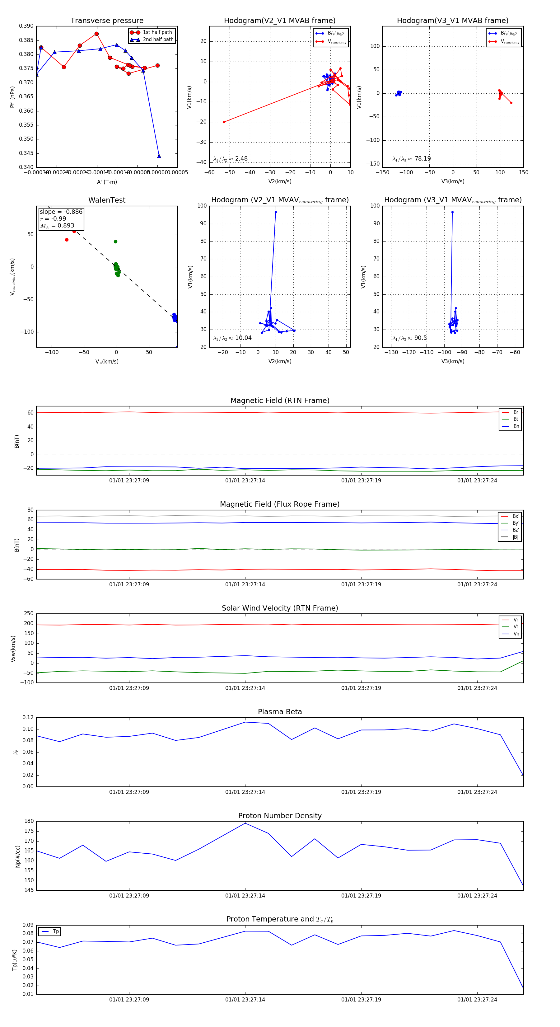
Flux Rope in 2024

Flux Rope Event 2024-01-01 23:27:05 ~ 2024-01-01 23:27:26 (22 seconds)


plot