HOME   LIST
‹–   –›

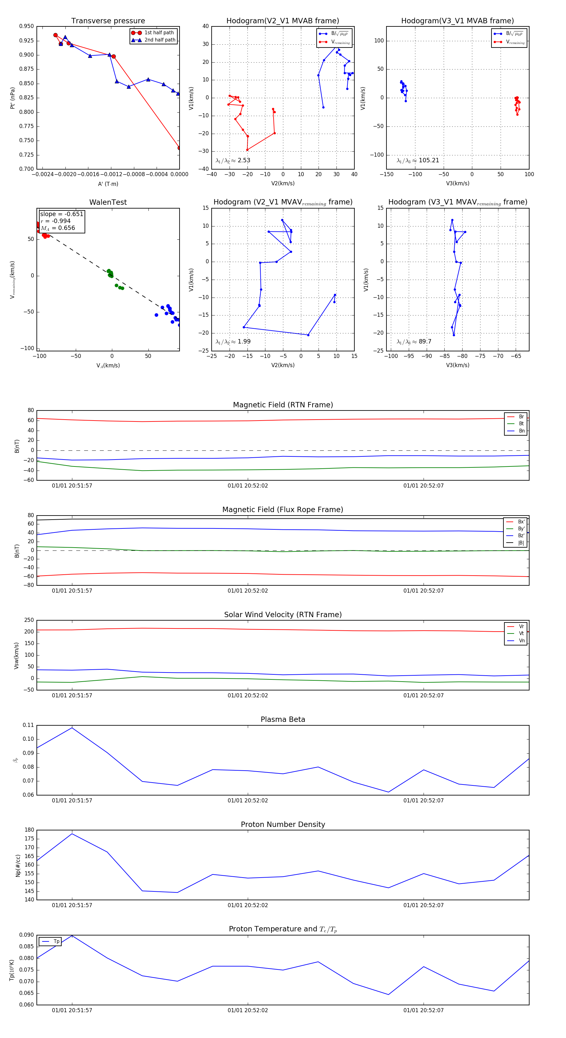
Flux Rope in 2024

Flux Rope Event 2024-01-01 20:51:56 ~ 2024-01-01 20:52:10 (15 seconds)


plot