HOME   LIST
‹–   –›

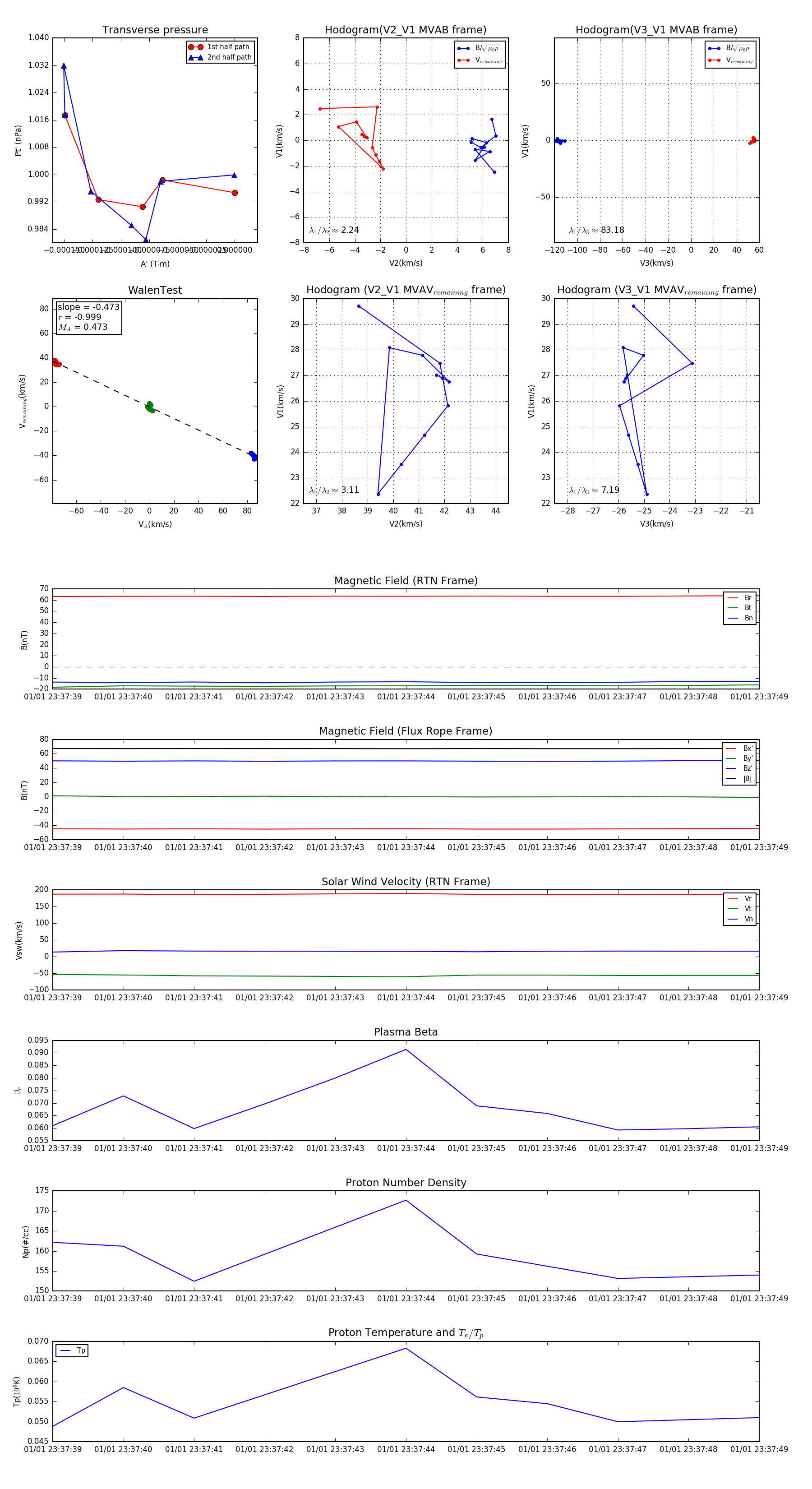
Flux Rope in 2024

Flux Rope Event 2024-01-01 23:37:39 ~ 2024-01-01 23:37:49 (11 seconds)


plot