HOME   LIST
‹–   –›

Flux Rope in 2024

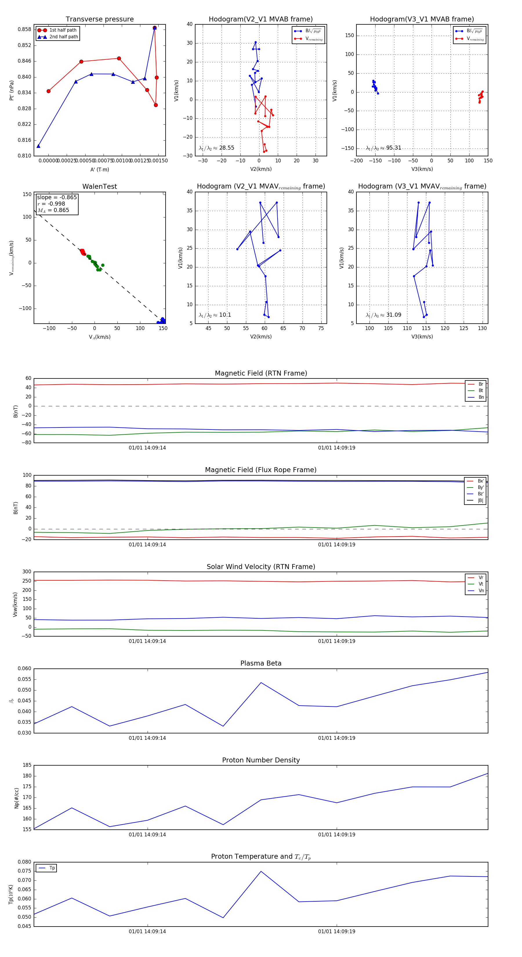
Flux Rope Event 2024-01-01 14:09:11 ~ 2024-01-01 14:09:23 (13 seconds)


plot