HOME   LIST
‹–   –›

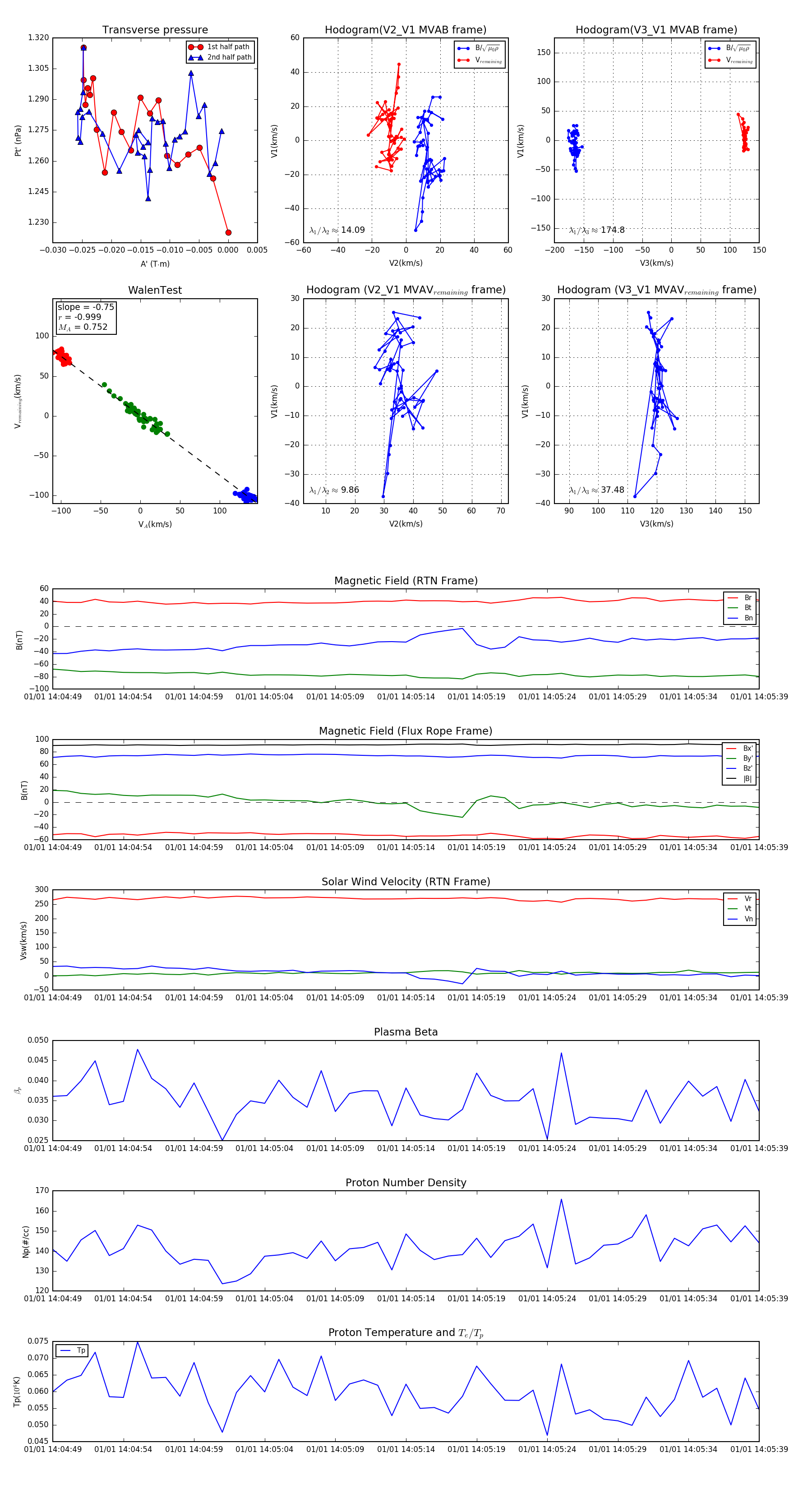
Flux Rope in 2024

Flux Rope Event 2024-01-01 14:04:49 ~ 2024-01-01 14:05:39 (51 seconds)


plot