HOME   LIST
‹–   –›

Flux Rope in 2024

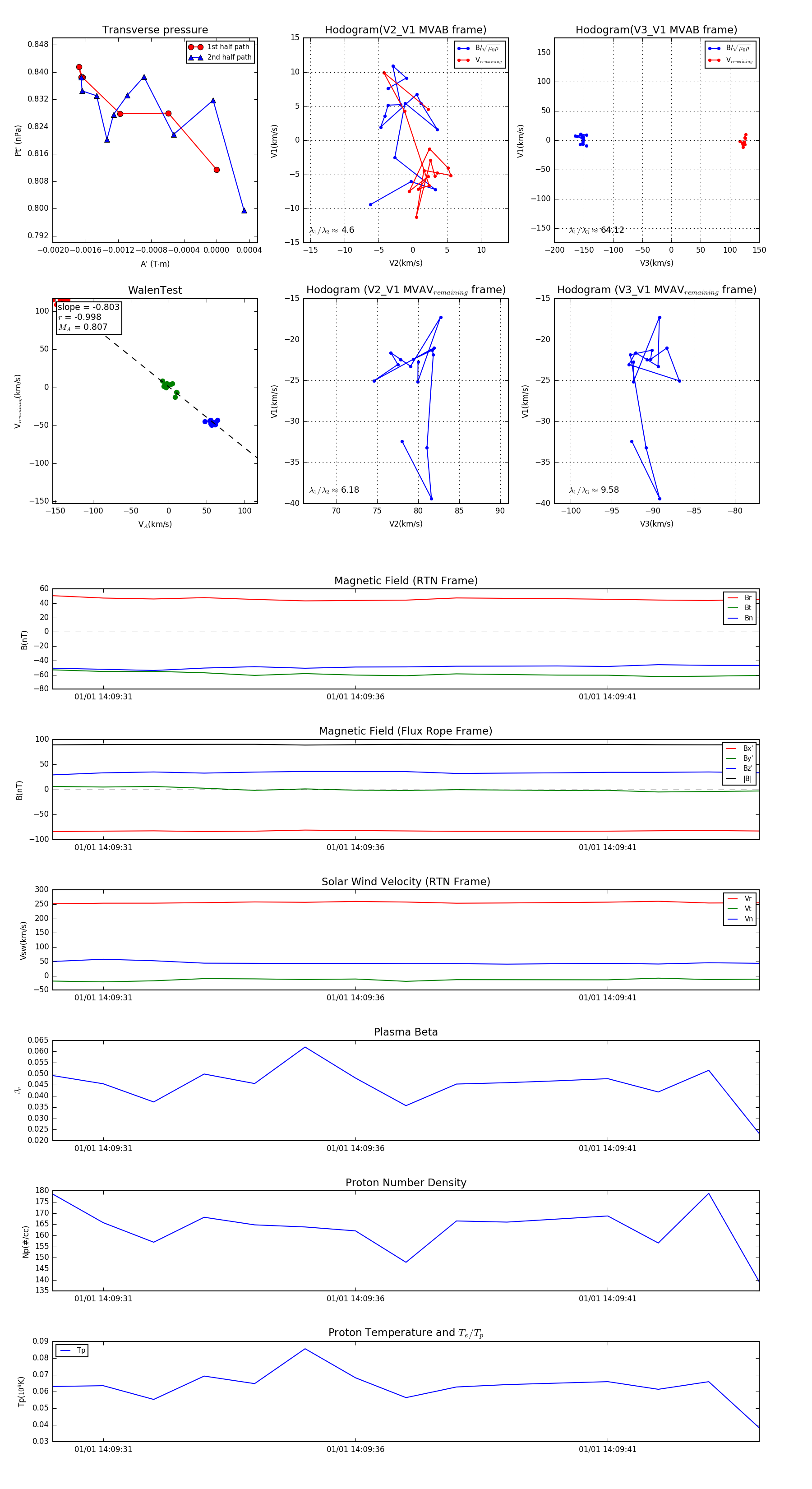
Flux Rope Event 2024-01-01 14:09:30 ~ 2024-01-01 14:09:44 (15 seconds)


plot