HOME   LIST
‹–   –›

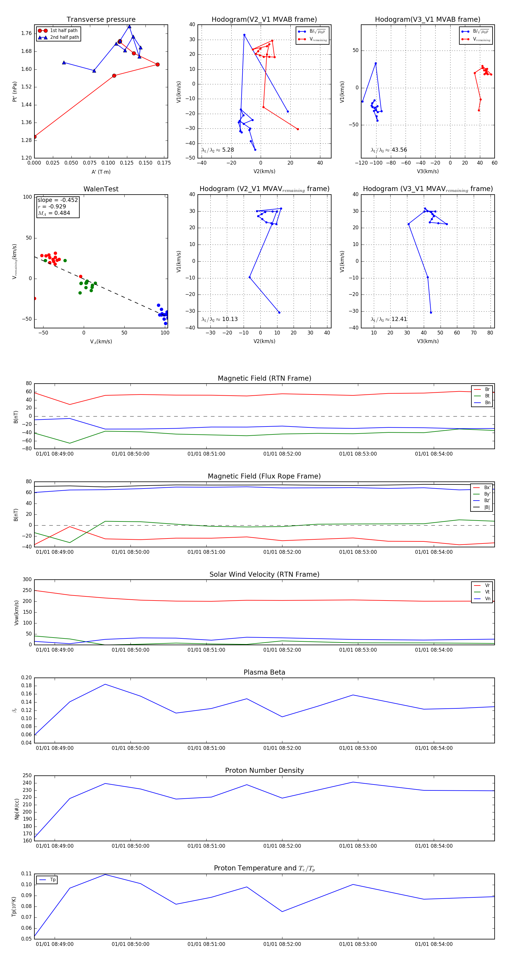
Flux Rope in 2024

Flux Rope Event 2024-01-01 08:48:44 ~ 2024-01-01 08:54:48 (365 seconds)


plot