HOME   LIST
‹–   –›

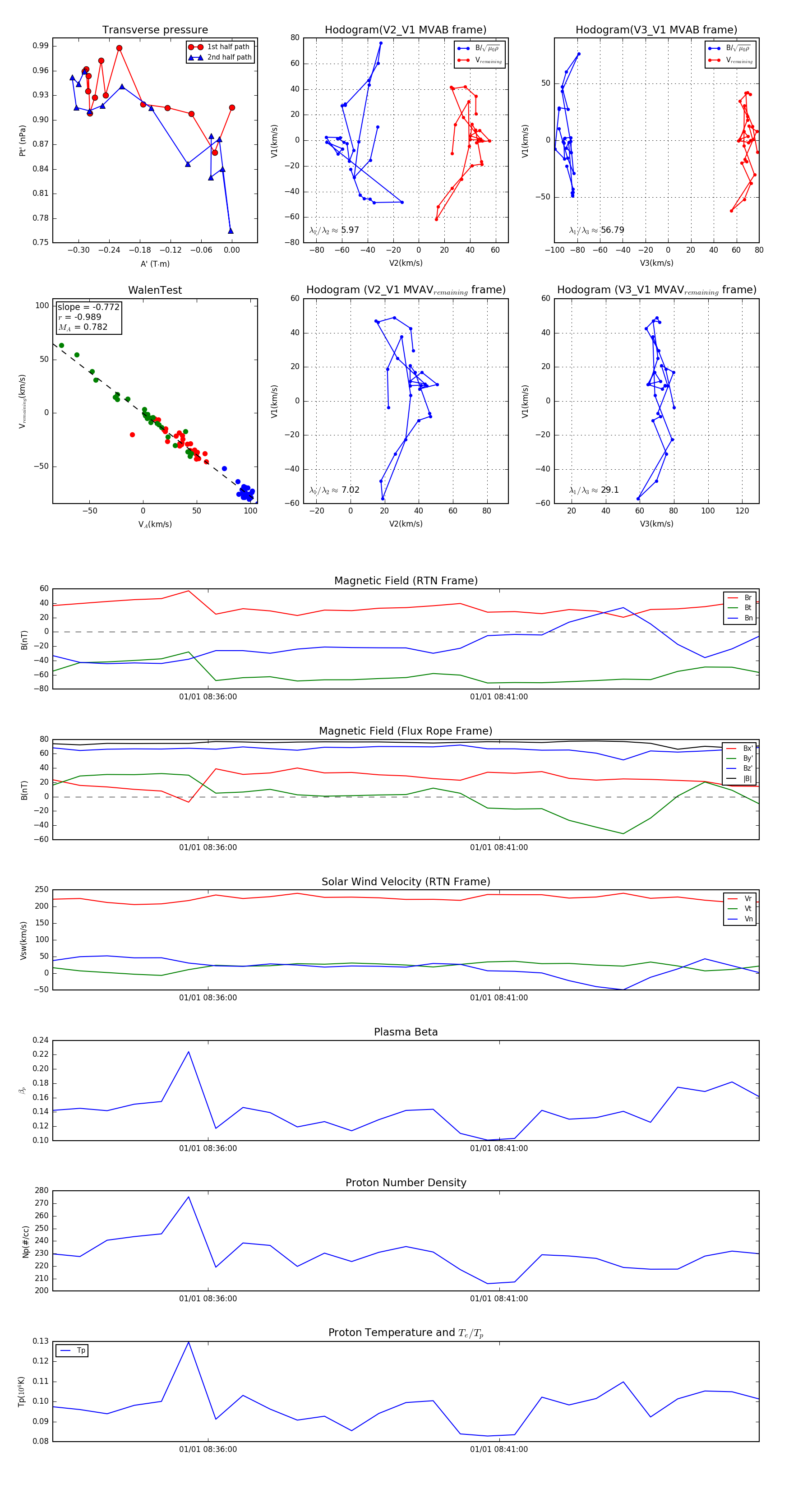
Flux Rope in 2024

Flux Rope Event 2024-01-01 08:33:20 ~ 2024-01-01 08:45:28 (729 seconds)


plot