HOME   LIST
‹–   –›

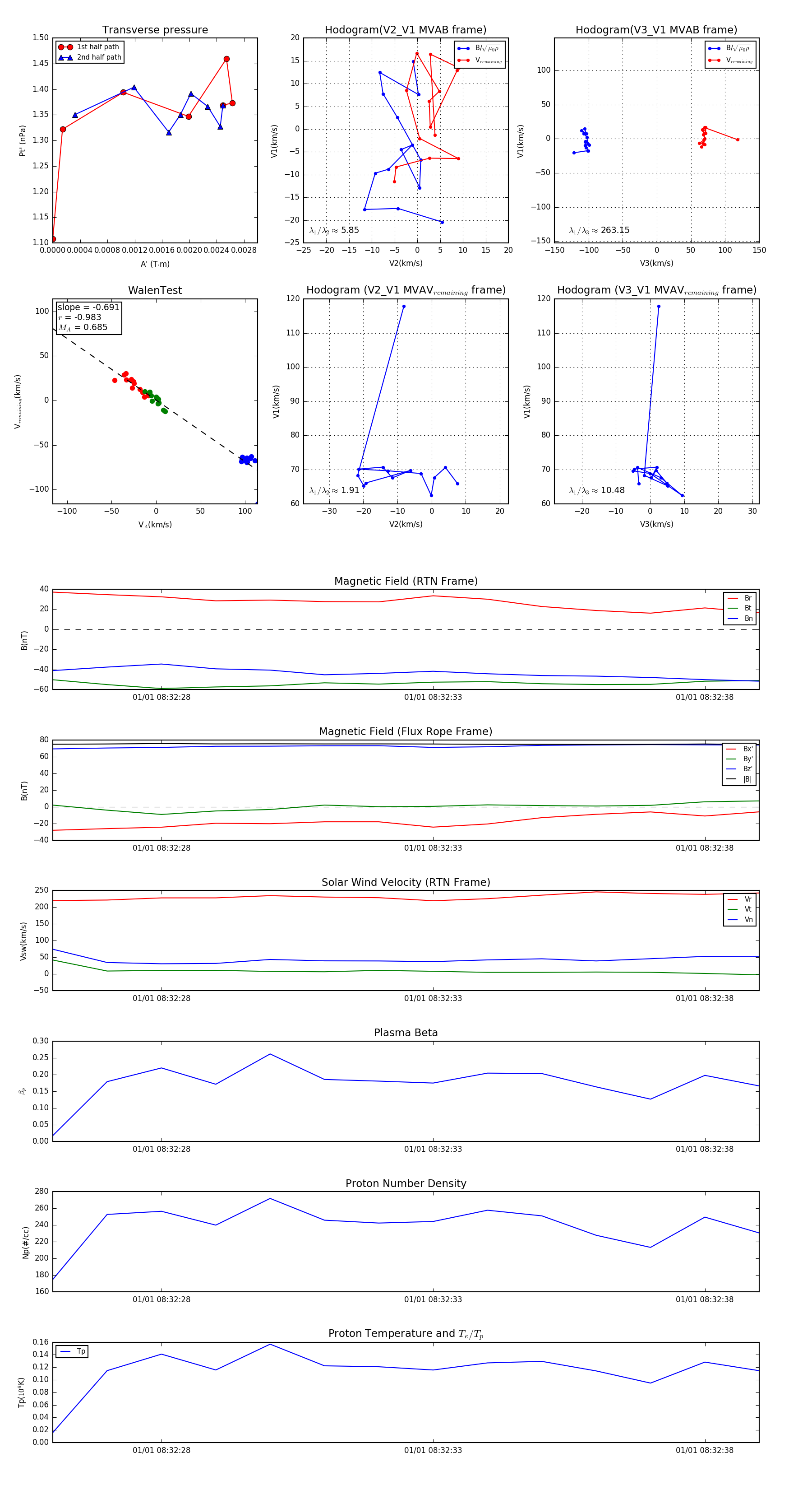
Flux Rope in 2024

Flux Rope Event 2024-01-01 08:32:26 ~ 2024-01-01 08:32:39 (14 seconds)


plot