HOME   LIST
‹–   –›

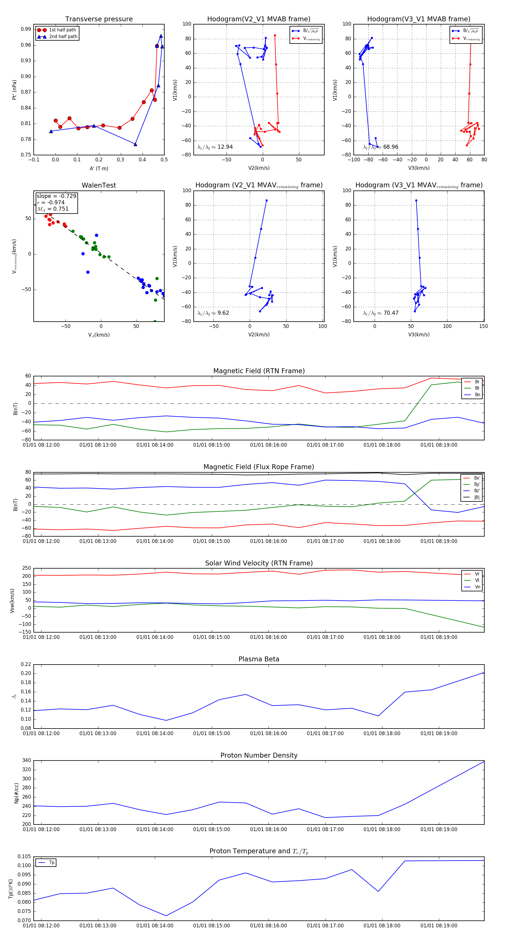
Flux Rope in 2024

Flux Rope Event 2024-01-01 08:11:52 ~ 2024-01-01 08:19:48 (477 seconds)


plot