HOME   LIST
‹–   –›

Flux Rope in 2024

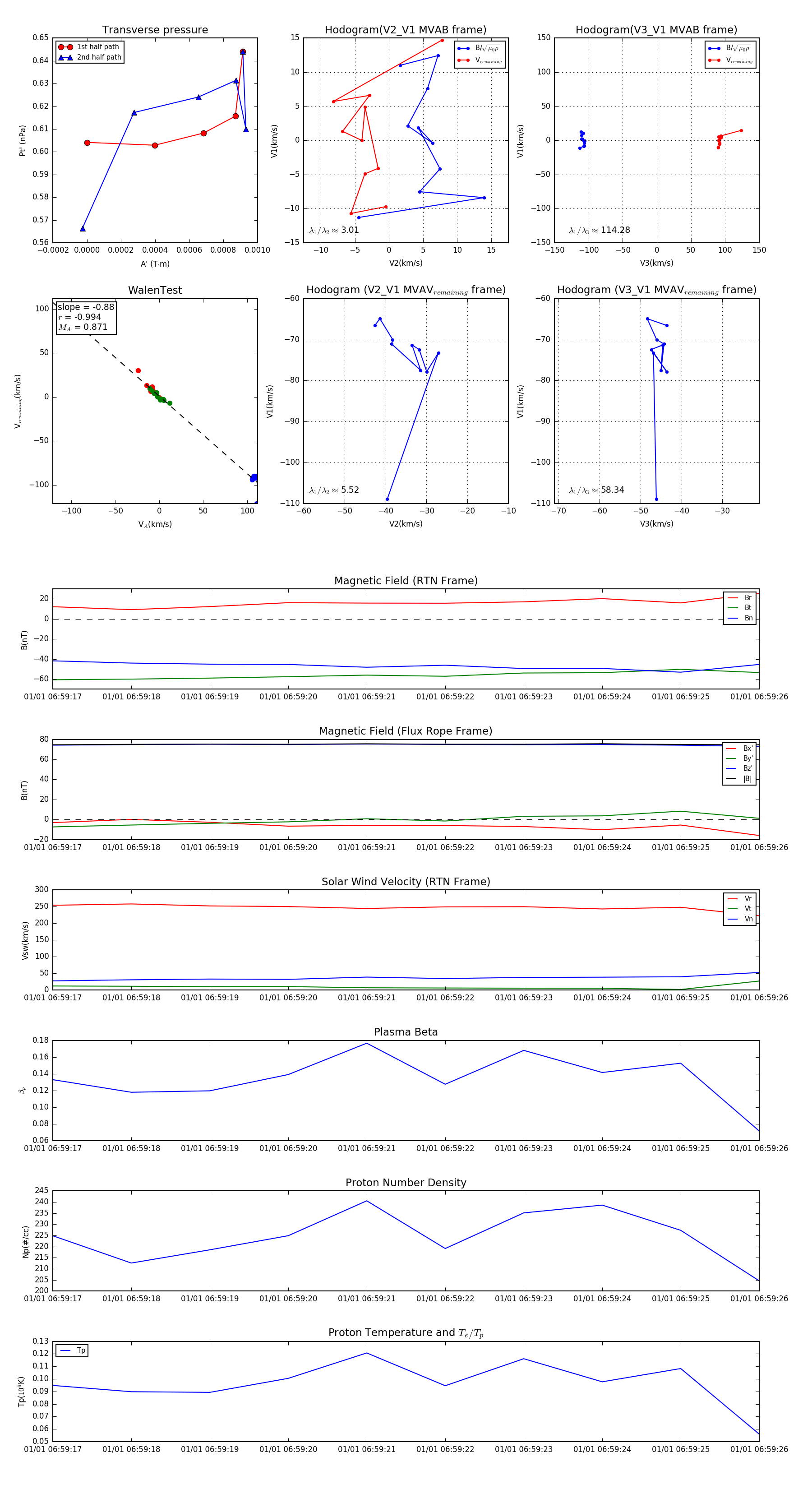
Flux Rope Event 2024-01-01 06:59:17 ~ 2024-01-01 06:59:26 (10 seconds)


plot