HOME   LIST
‹–   –›

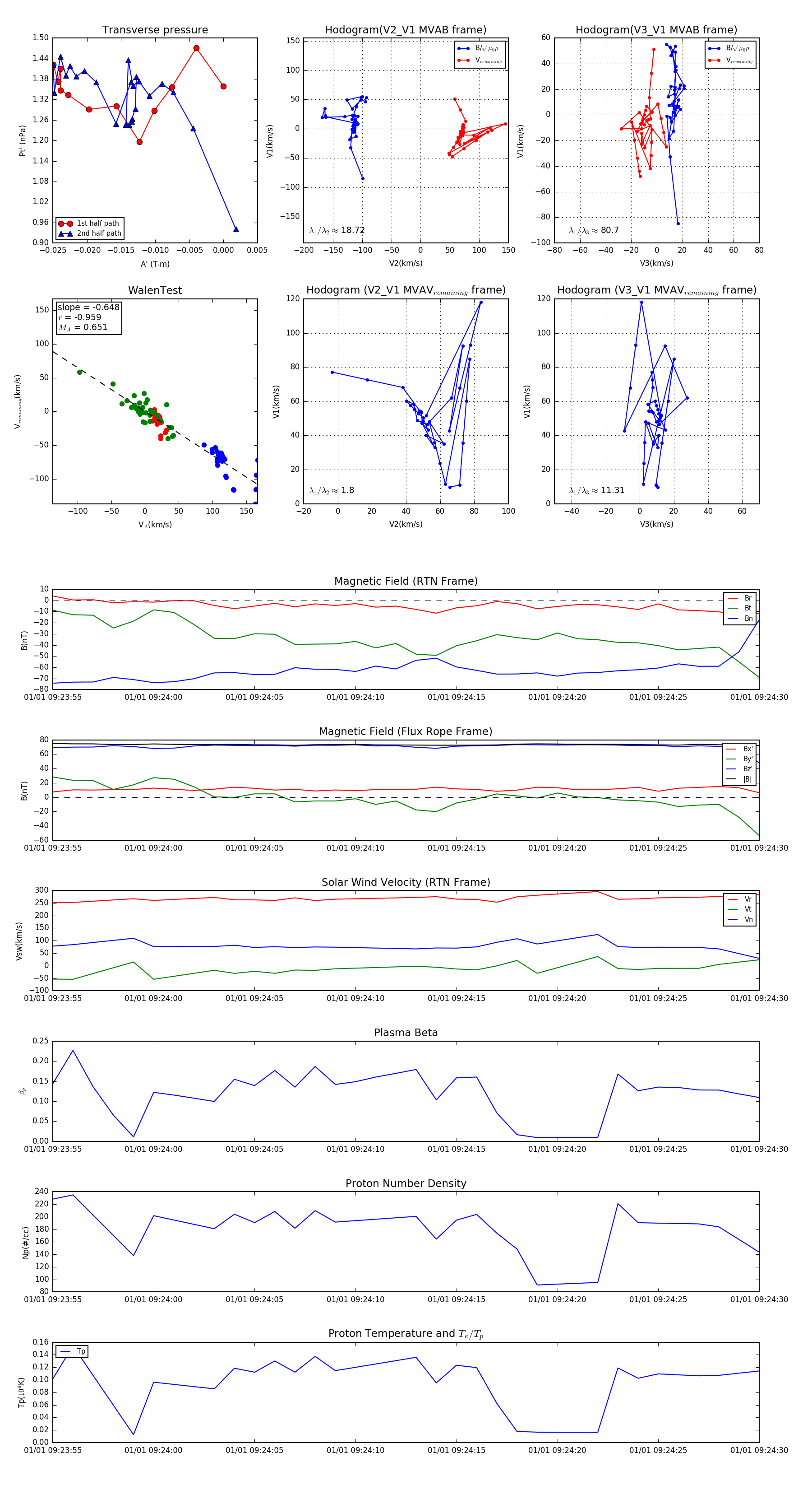
Flux Rope in 2024

Flux Rope Event 2024-01-01 09:23:55 ~ 2024-01-01 09:24:30 (36 seconds)


plot