HOME   LIST
‹–   –›

Flux Rope in 2024

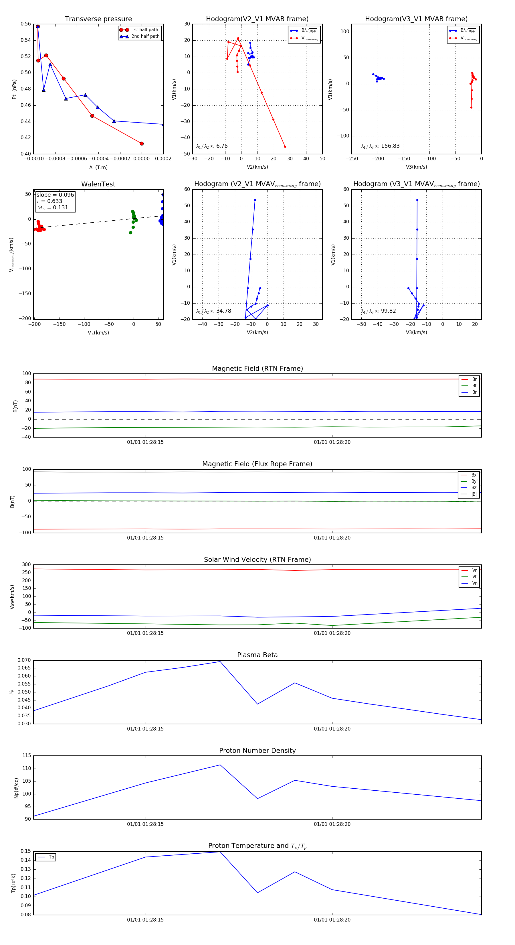
Flux Rope Event 2024-01-01 01:28:12 ~ 2024-01-01 01:28:24 (13 seconds)


plot