HOME   LIST
‹–   –›

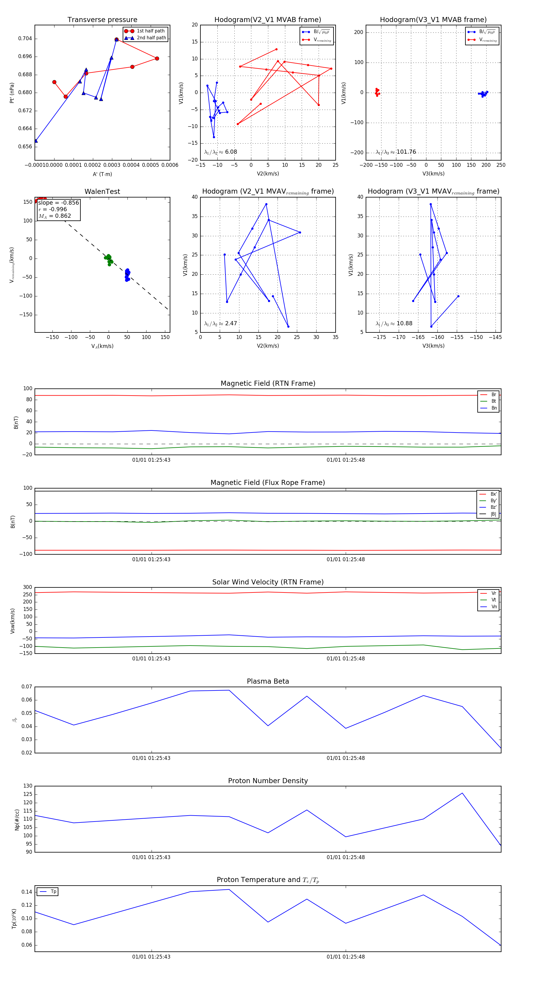
Flux Rope in 2024

Flux Rope Event 2024-01-01 01:25:40 ~ 2024-01-01 01:25:52 (13 seconds)


plot